HOME   LIST
‹–   –›

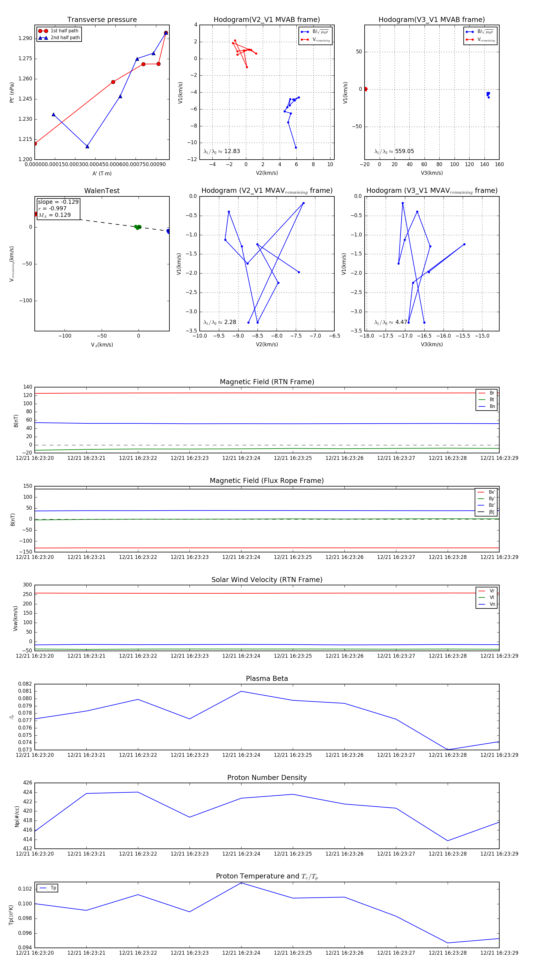
Flux Rope in 2024

Flux Rope Event 2024-12-21 16:23:20 ~ 2024-12-21 16:23:29 (10 seconds)


plot