HOME   LIST
‹–   –›

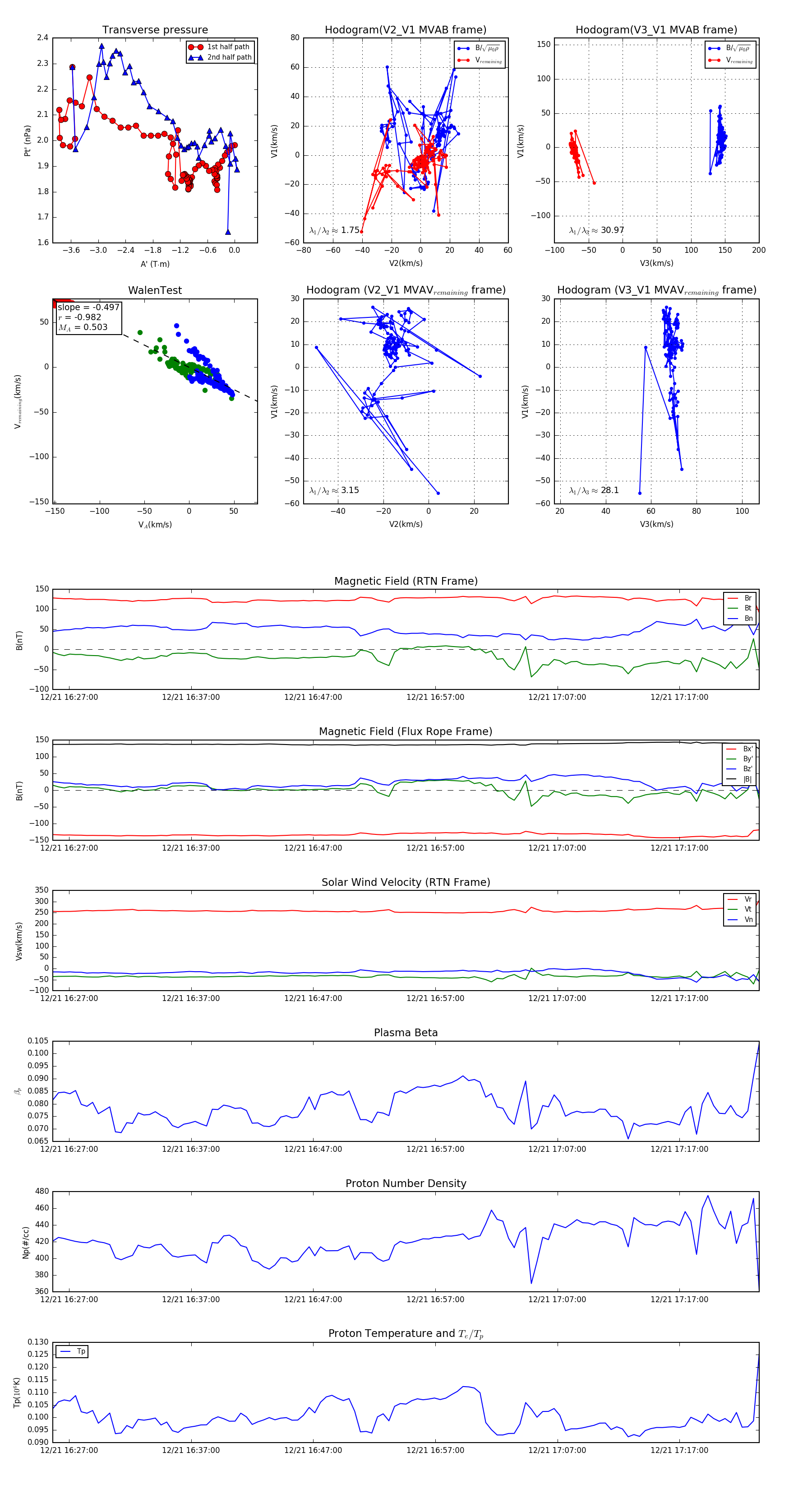
Flux Rope in 2024

Flux Rope Event 2024-12-21 16:25:40 ~ 2024-12-21 17:23:32 (3473 seconds)


plot