HOME   LIST
‹–   –›

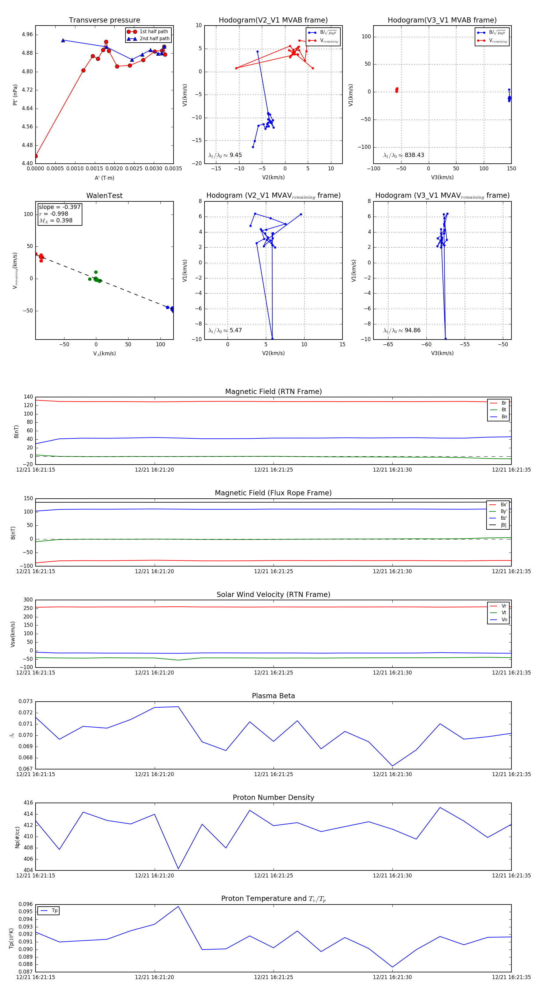
Flux Rope in 2024

Flux Rope Event 2024-12-21 16:21:15 ~ 2024-12-21 16:21:35 (21 seconds)


plot