HOME   LIST
‹–   –›

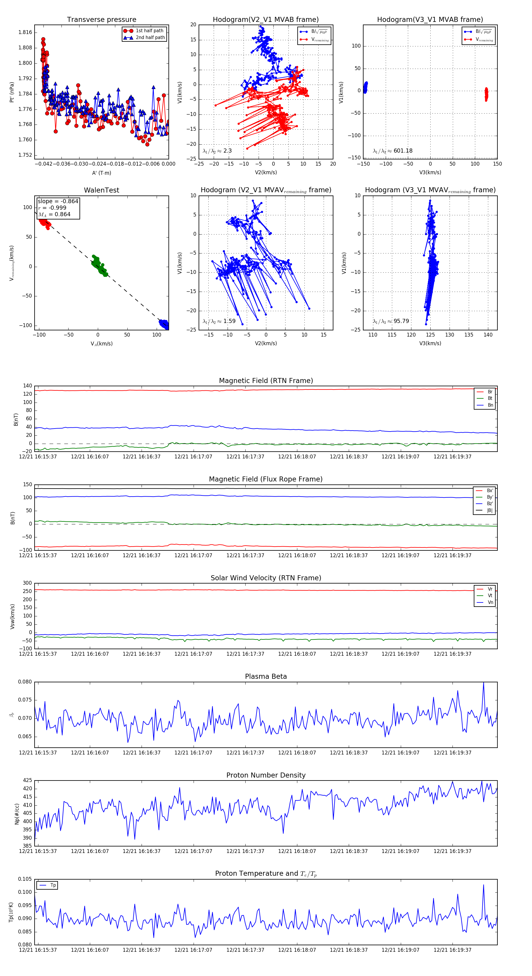
Flux Rope in 2024

Flux Rope Event 2024-12-21 16:15:35 ~ 2024-12-21 16:20:03 (269 seconds)


plot