HOME   LIST
‹–   –›

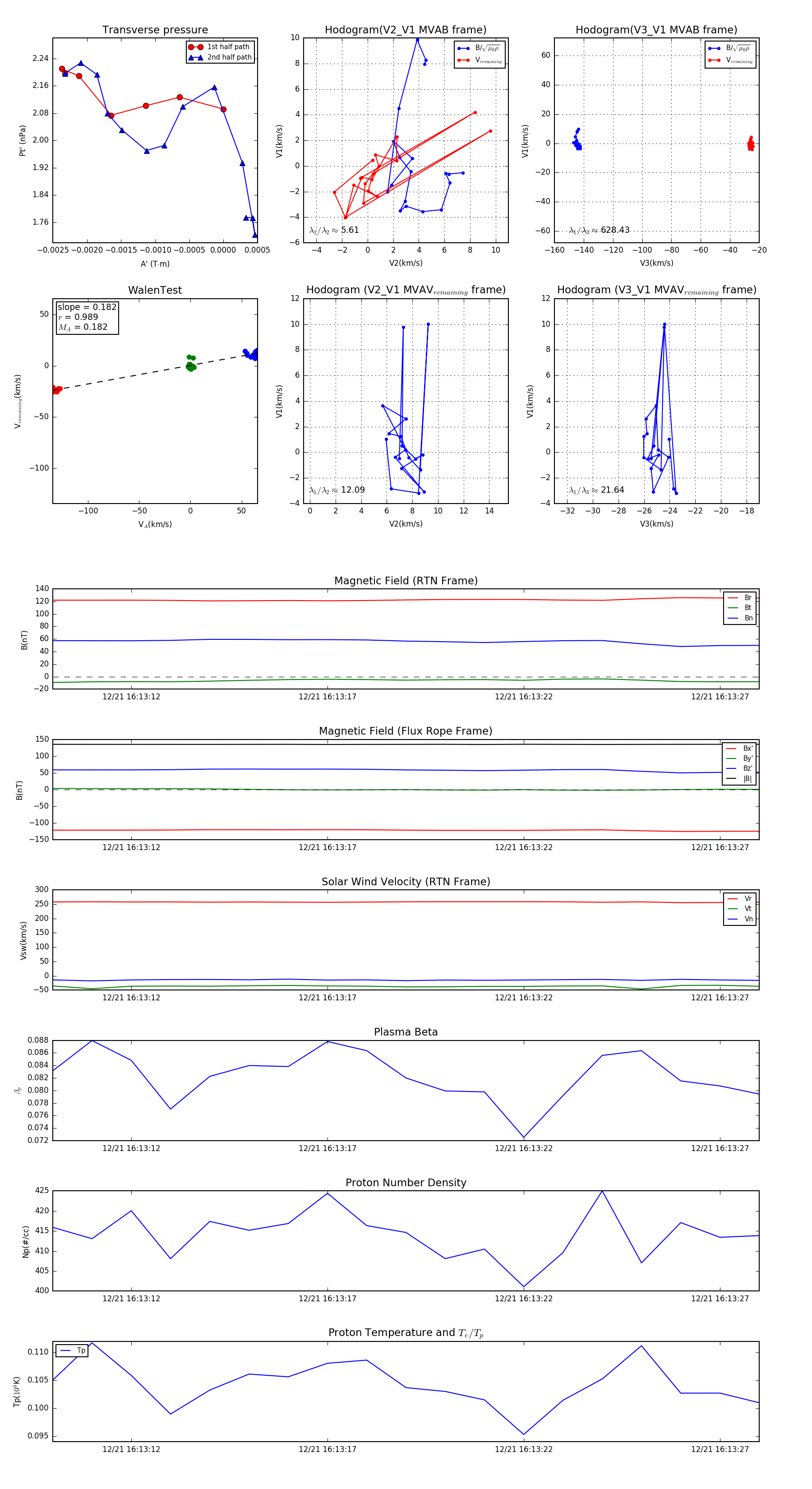
Flux Rope in 2024

Flux Rope Event 2024-12-21 16:13:10 ~ 2024-12-21 16:13:28 (19 seconds)


plot