HOME   LIST
‹–   –›

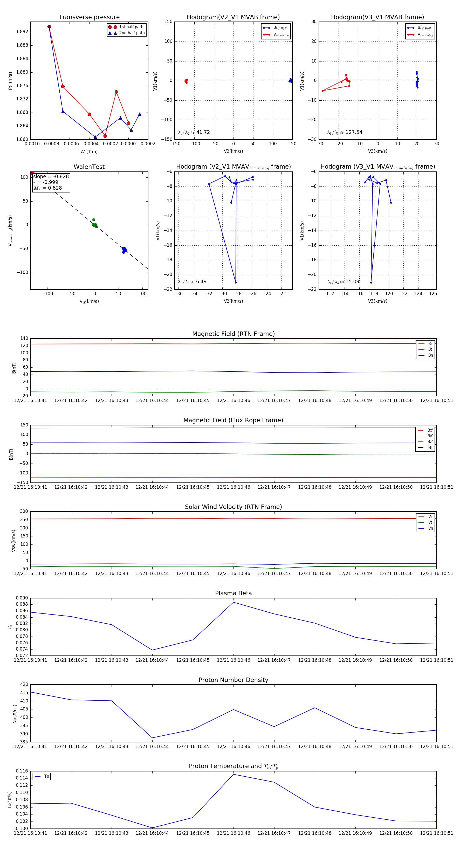
Flux Rope in 2024

Flux Rope Event 2024-12-21 16:10:41 ~ 2024-12-21 16:10:51 (11 seconds)


plot