HOME   LIST
‹–   –›

Flux Rope in 2024

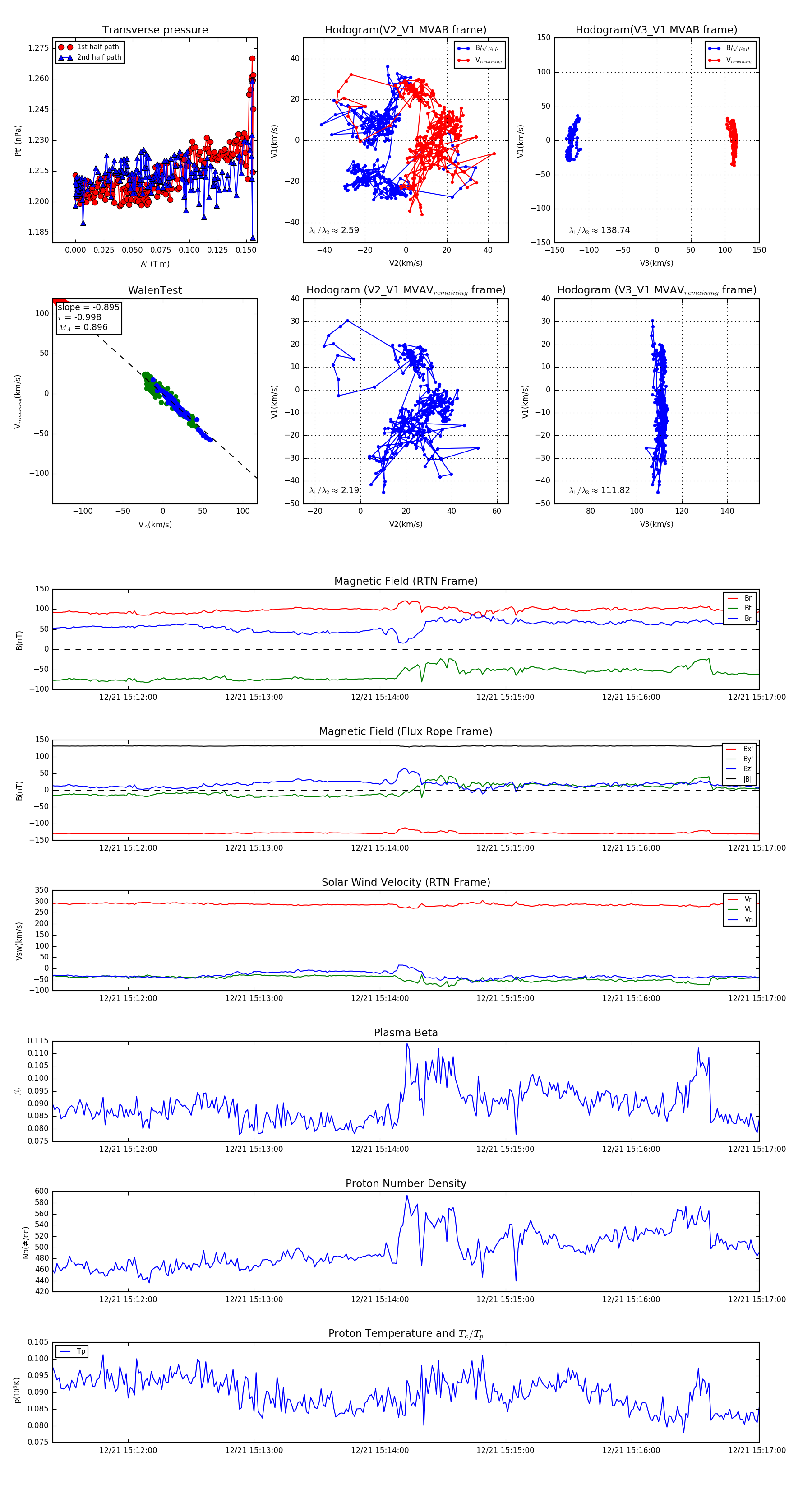
Flux Rope Event 2024-12-21 15:11:24 ~ 2024-12-21 15:17:01 (338 seconds)


plot