HOME   LIST
‹–   –›

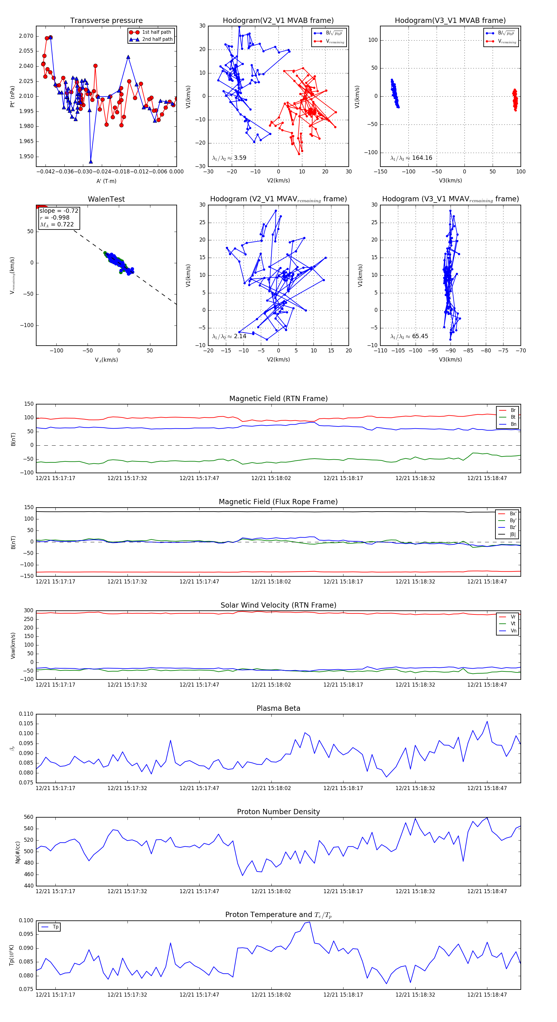
Flux Rope in 2024

Flux Rope Event 2024-12-21 15:17:13 ~ 2024-12-21 15:18:54 (102 seconds)


plot