HOME   LIST
‹–   –›

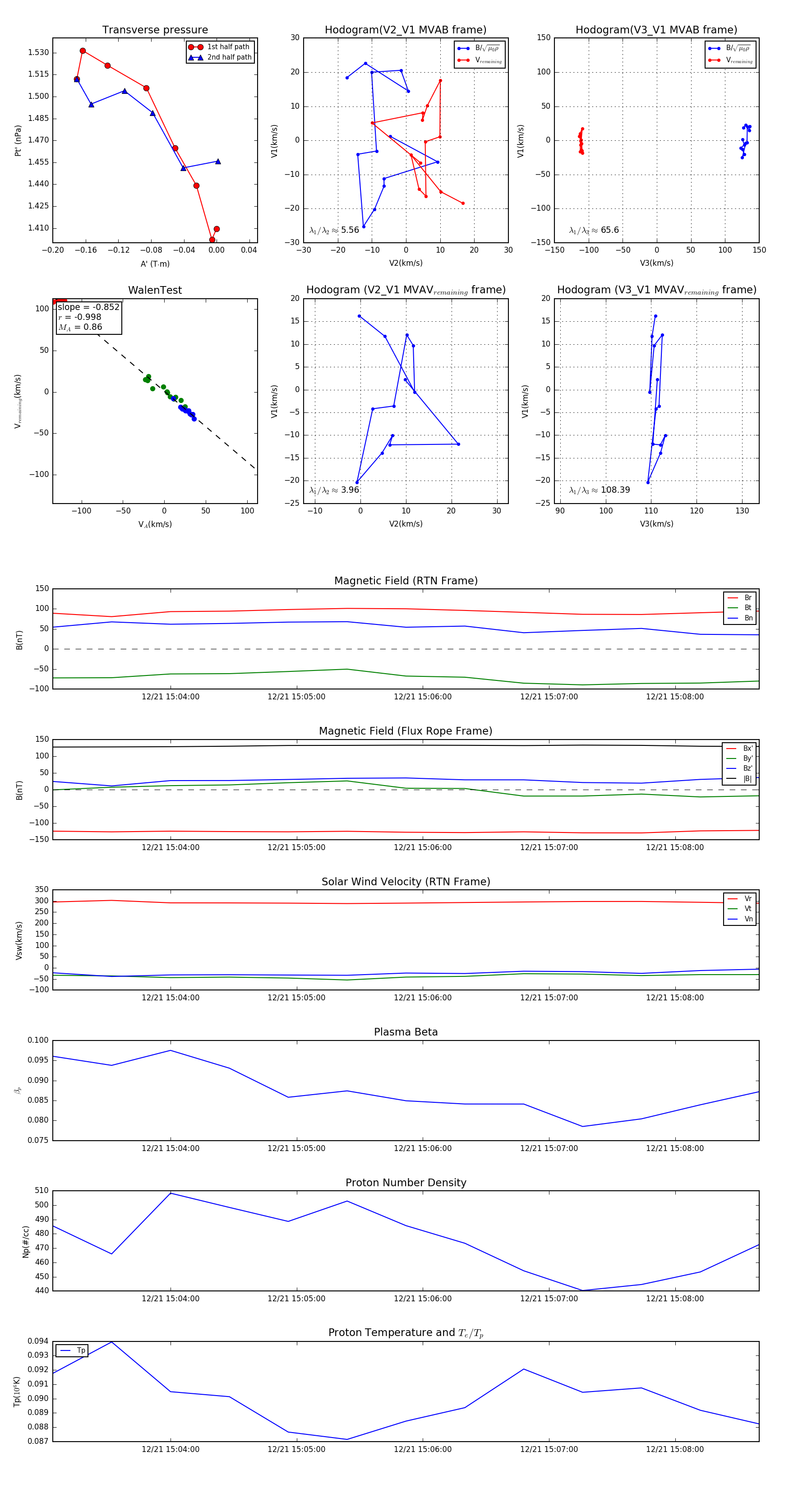
Flux Rope in 2024

Flux Rope Event 2024-12-21 15:03:04 ~ 2024-12-21 15:08:40 (337 seconds)


plot