HOME   LIST
‹–   –›

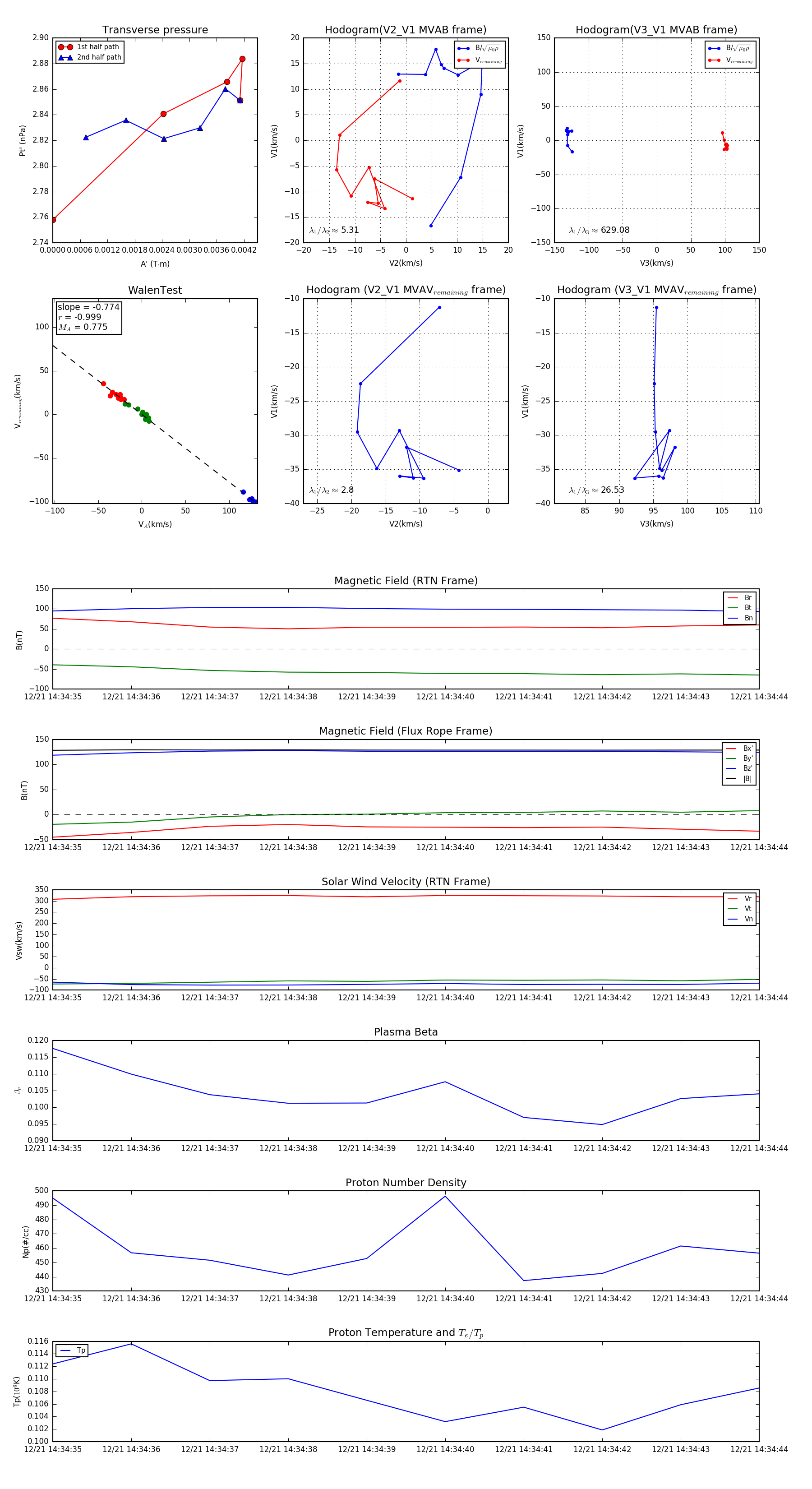
Flux Rope in 2024

Flux Rope Event 2024-12-21 14:34:35 ~ 2024-12-21 14:34:44 (10 seconds)


plot