HOME   LIST
‹–   –›

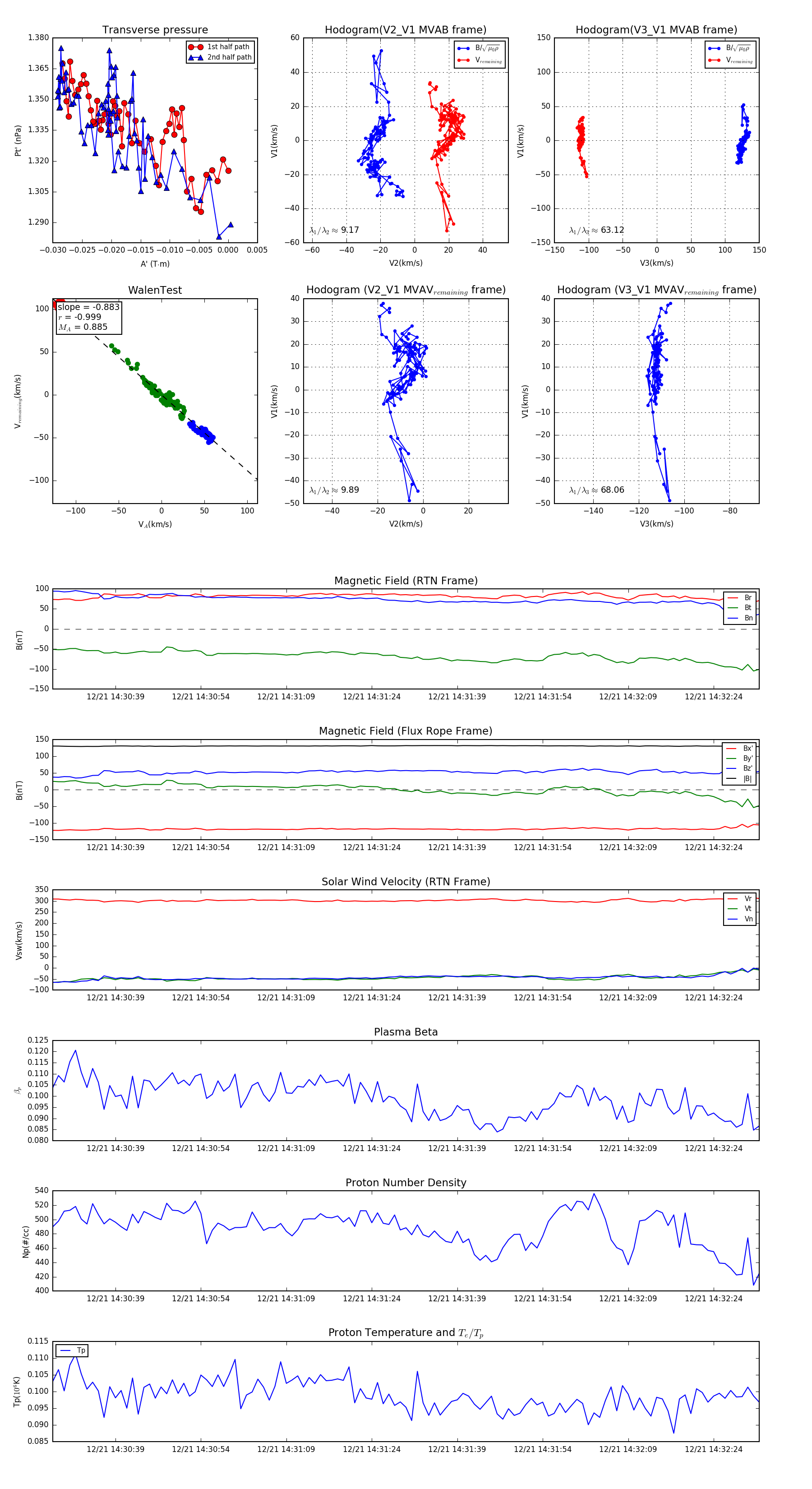
Flux Rope in 2024

Flux Rope Event 2024-12-21 14:30:28 ~ 2024-12-21 14:32:32 (125 seconds)


plot