HOME   LIST
‹–   –›

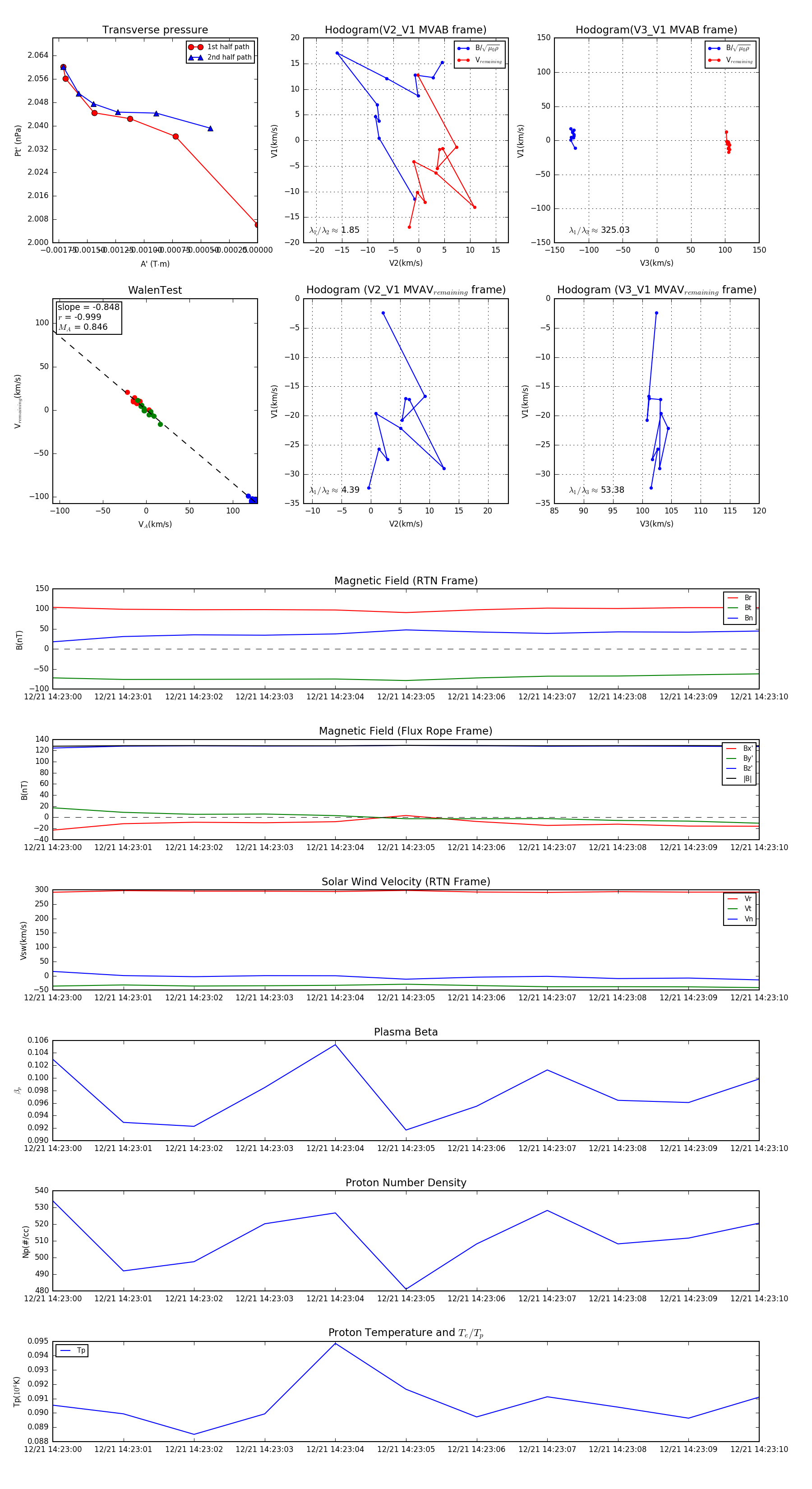
Flux Rope in 2024

Flux Rope Event 2024-12-21 14:23:00 ~ 2024-12-21 14:23:10 (11 seconds)


plot