HOME   LIST
‹–   –›

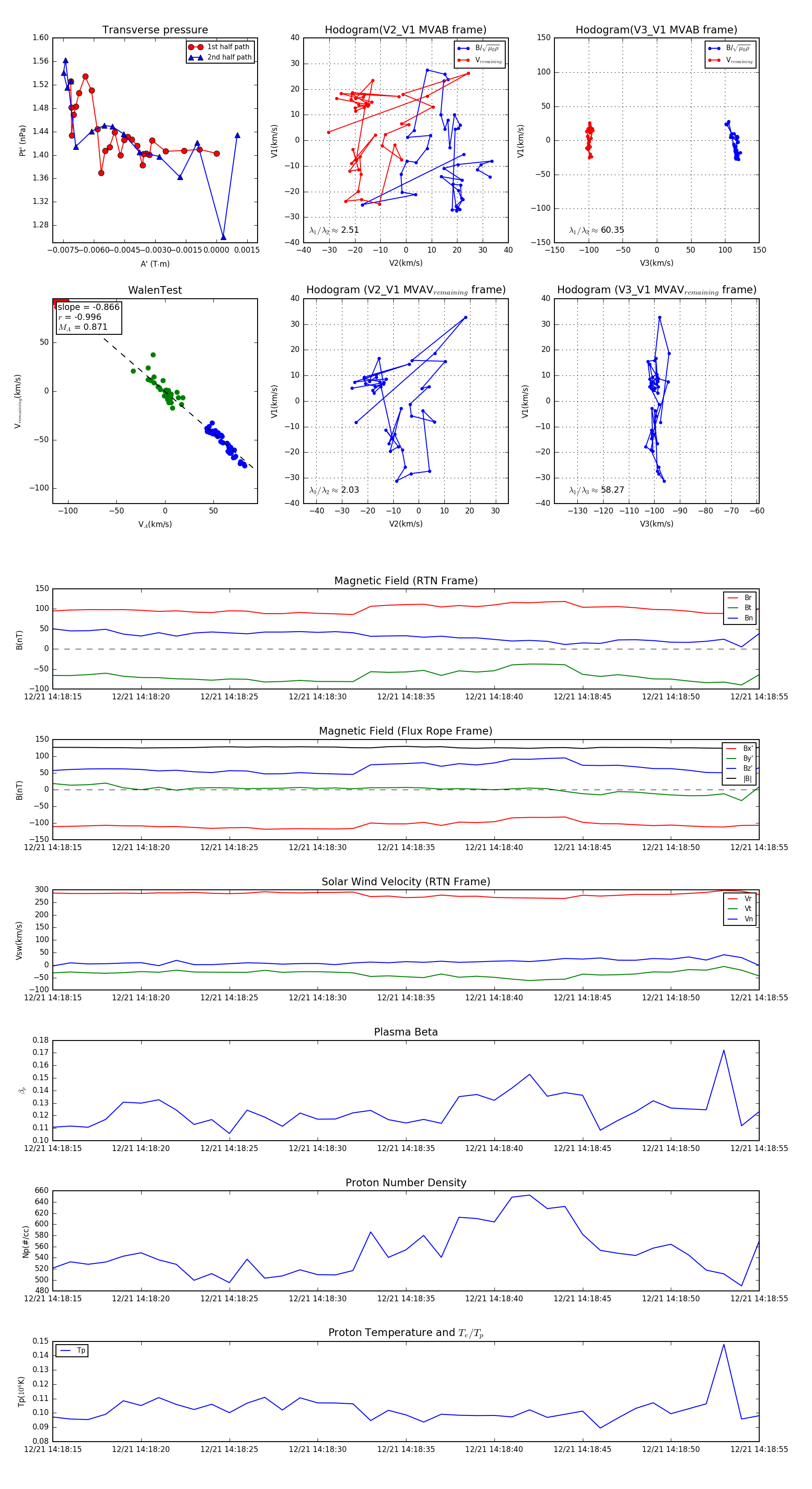
Flux Rope in 2024

Flux Rope Event 2024-12-21 14:18:15 ~ 2024-12-21 14:18:55 (41 seconds)


plot