HOME   LIST
‹–   –›

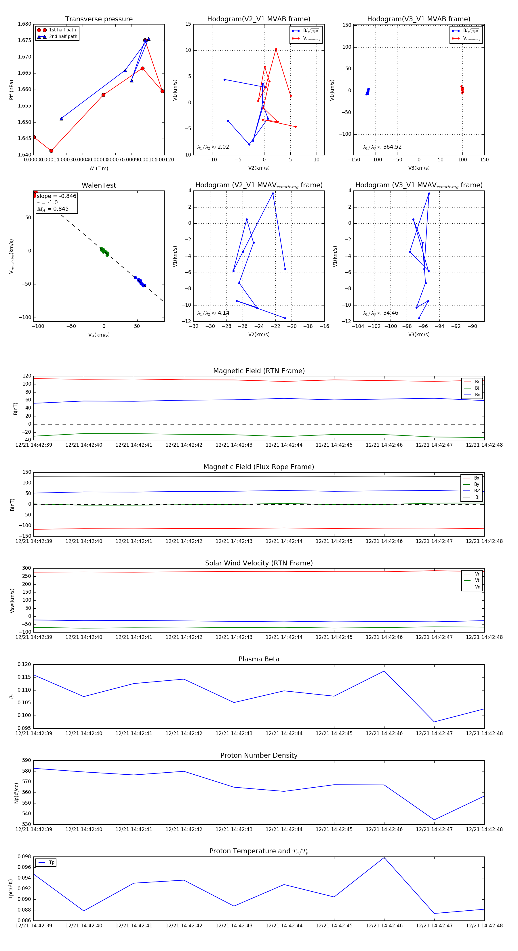
Flux Rope in 2024

Flux Rope Event 2024-12-21 14:42:39 ~ 2024-12-21 14:42:48 (10 seconds)


plot