HOME   LIST
‹–   –›

Flux Rope in 2024

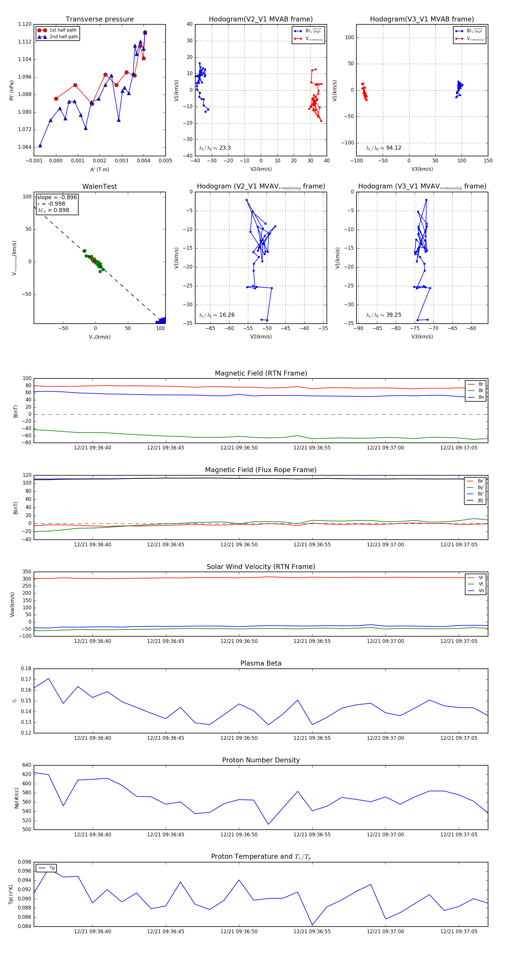
Flux Rope Event 2024-12-21 09:36:36 ~ 2024-12-21 09:37:07 (32 seconds)


plot