HOME   LIST
‹–   –›

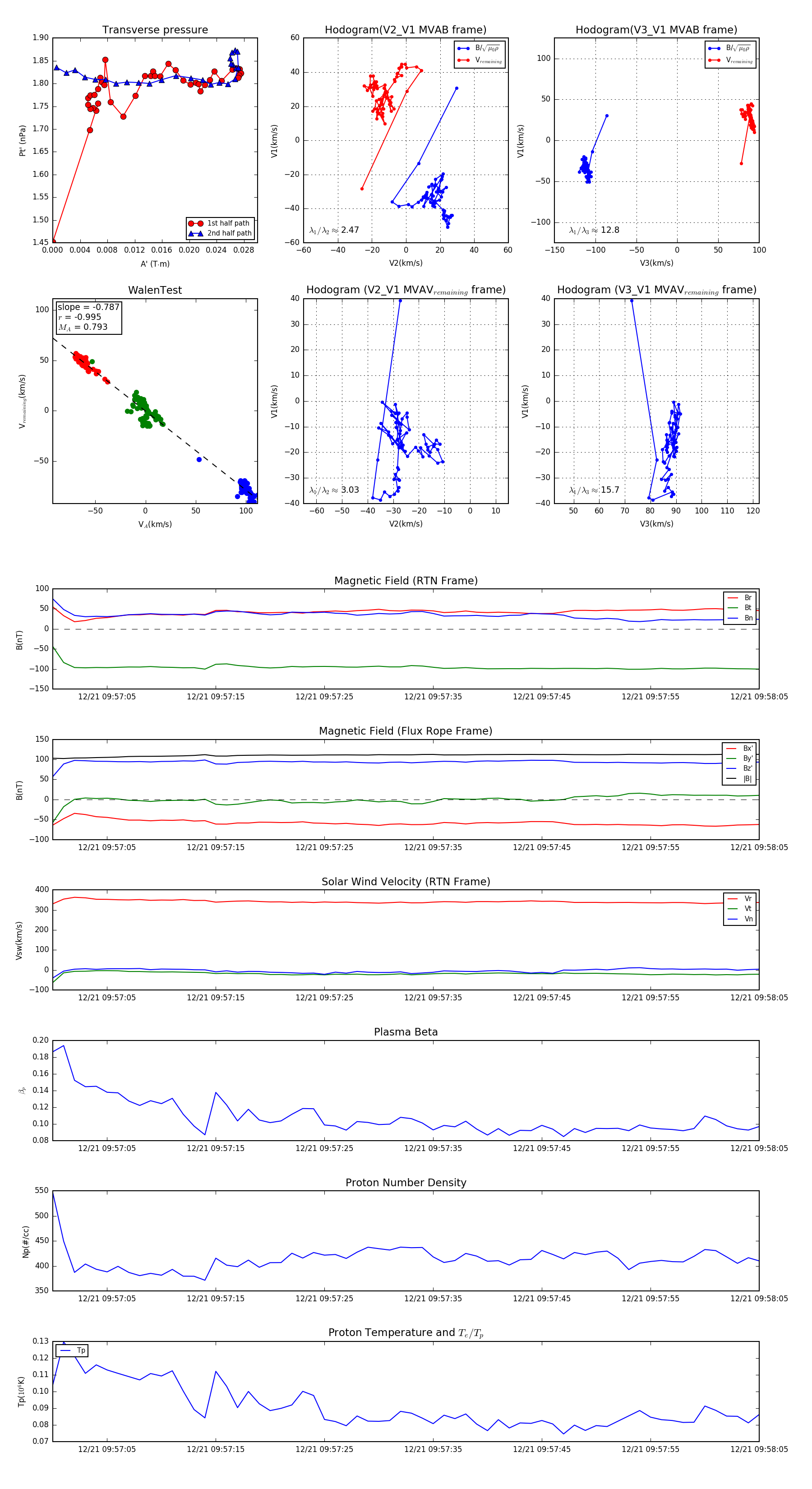
Flux Rope in 2024

Flux Rope Event 2024-12-21 09:57:00 ~ 2024-12-21 09:58:05 (66 seconds)


plot