HOME   LIST
‹–   –›

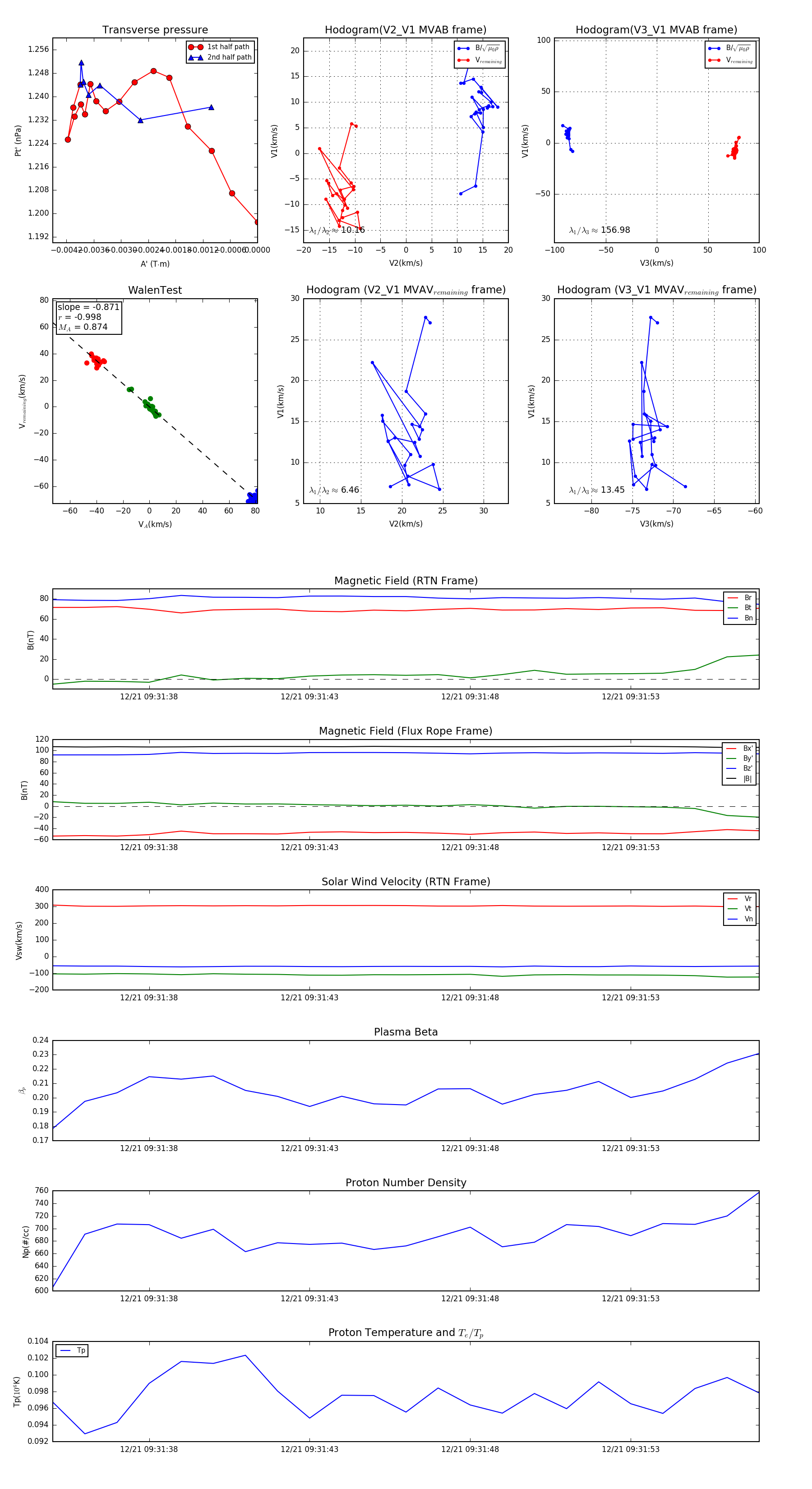
Flux Rope in 2024

Flux Rope Event 2024-12-21 09:31:35 ~ 2024-12-21 09:31:57 (23 seconds)


plot