HOME   LIST
‹–   –›

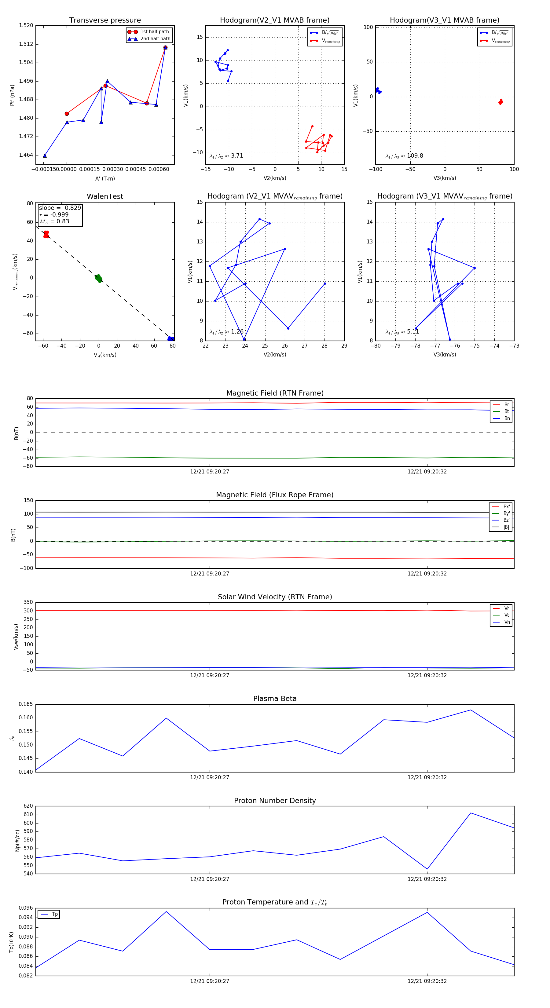
Flux Rope in 2024

Flux Rope Event 2024-12-21 09:20:23 ~ 2024-12-21 09:20:34 (12 seconds)


plot