HOME   LIST
‹–   –›

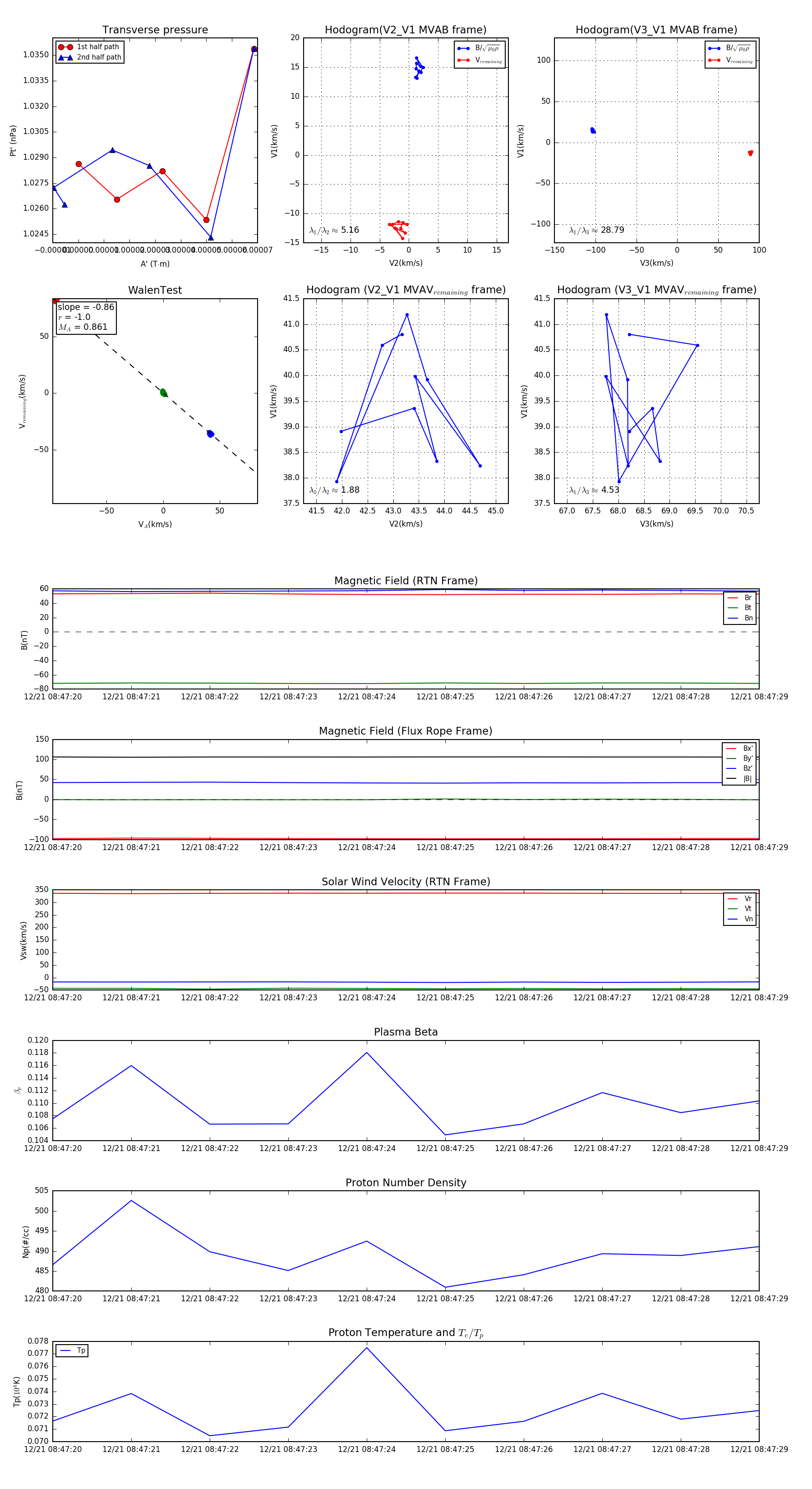
Flux Rope in 2024

Flux Rope Event 2024-12-21 08:47:20 ~ 2024-12-21 08:47:29 (10 seconds)


plot