HOME   LIST
‹–   –›

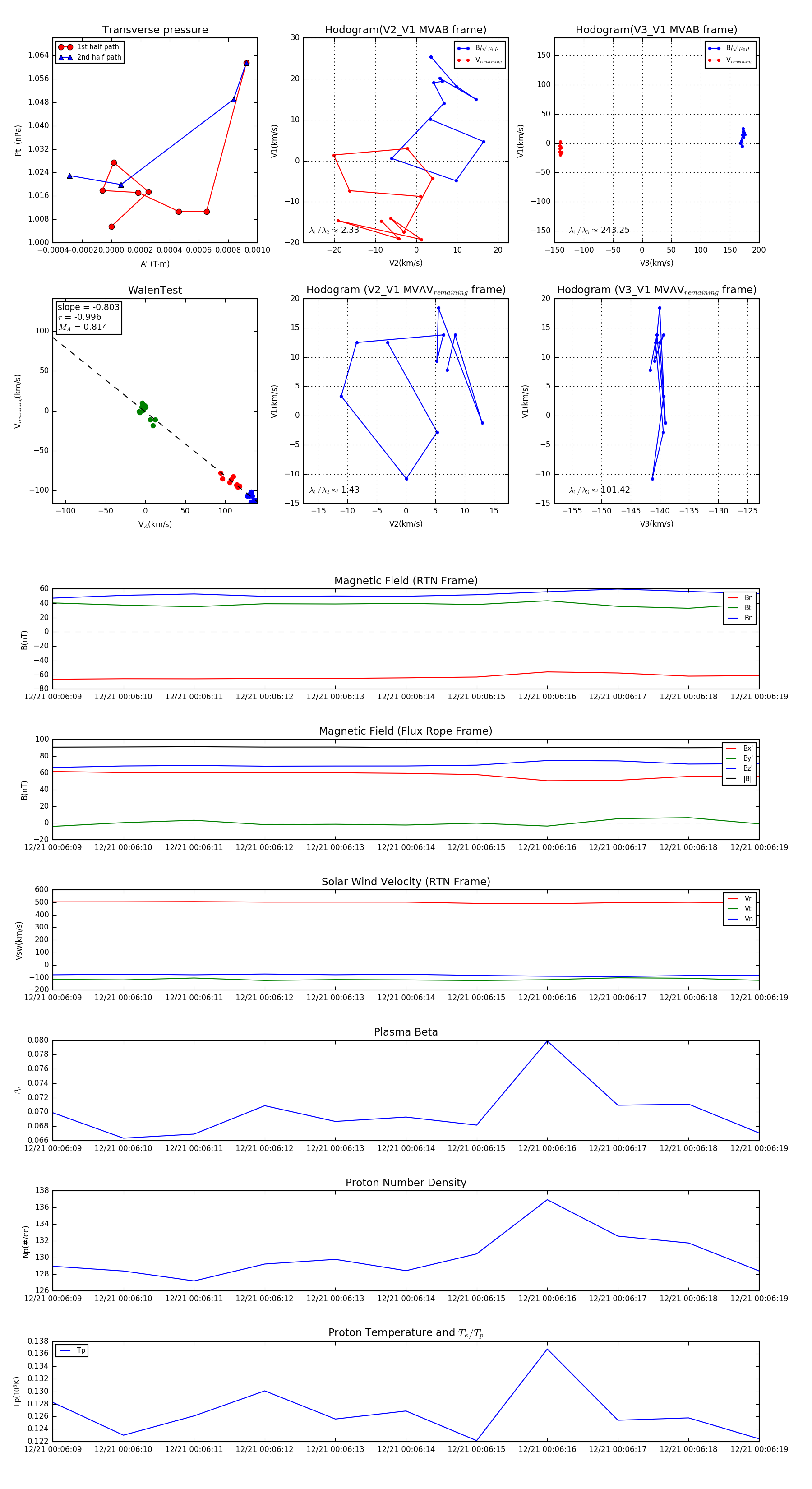
Flux Rope in 2024

Flux Rope Event 2024-12-21 00:06:09 ~ 2024-12-21 00:06:19 (11 seconds)


plot