HOME   LIST
‹–   –›

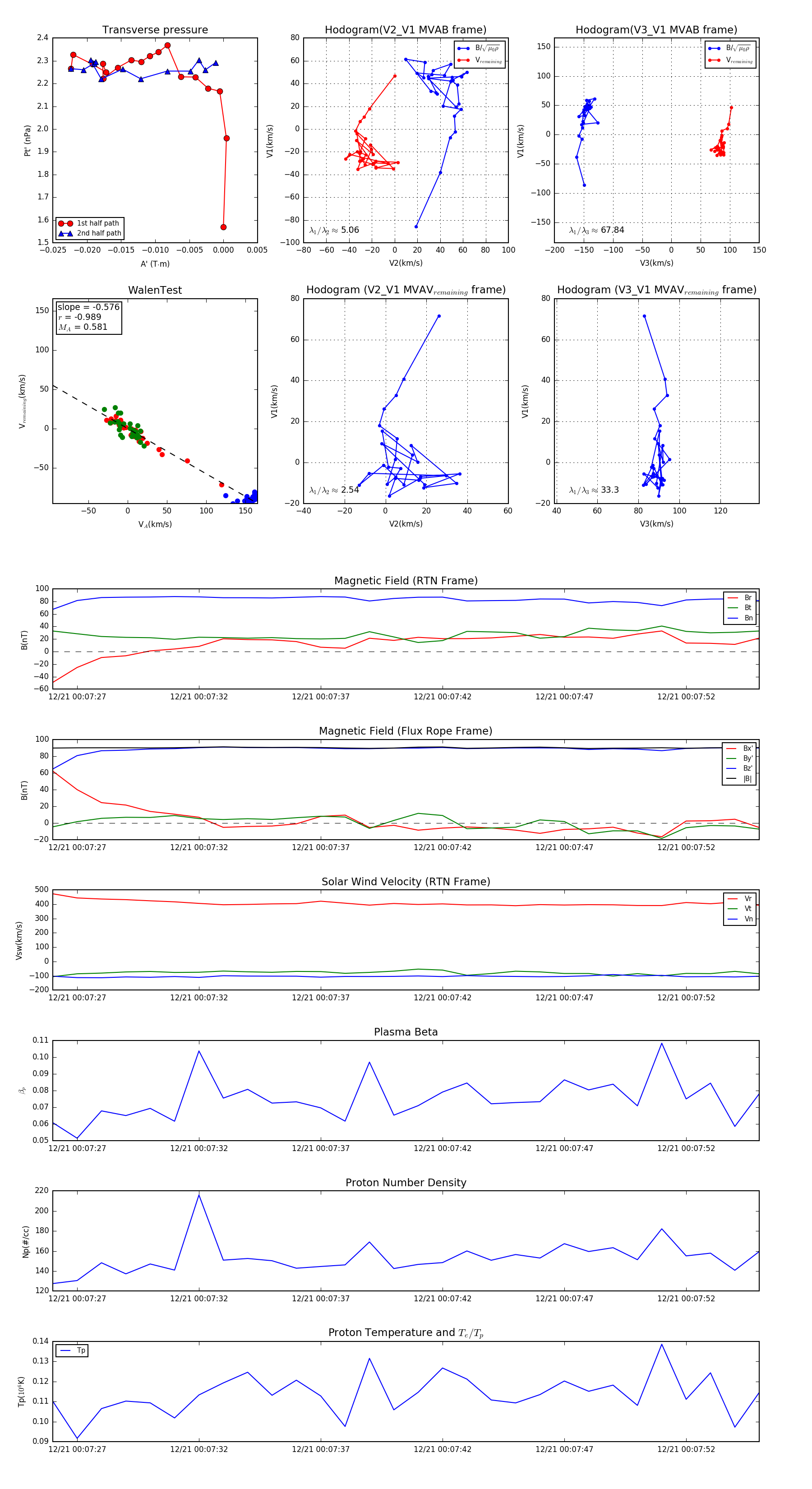
Flux Rope in 2024

Flux Rope Event 2024-12-21 00:07:26 ~ 2024-12-21 00:07:55 (30 seconds)


plot