HOME   LIST
‹–   –›

Flux Rope in 2024

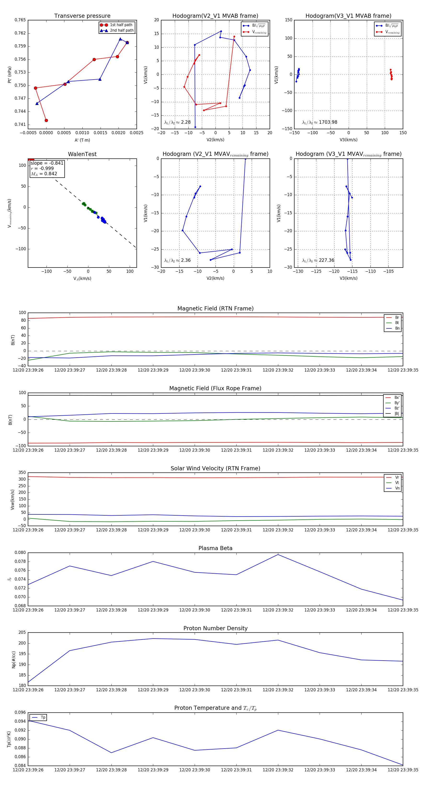
Flux Rope Event 2024-12-20 23:39:26 ~ 2024-12-20 23:39:35 (10 seconds)


plot