HOME   LIST
‹–   –›

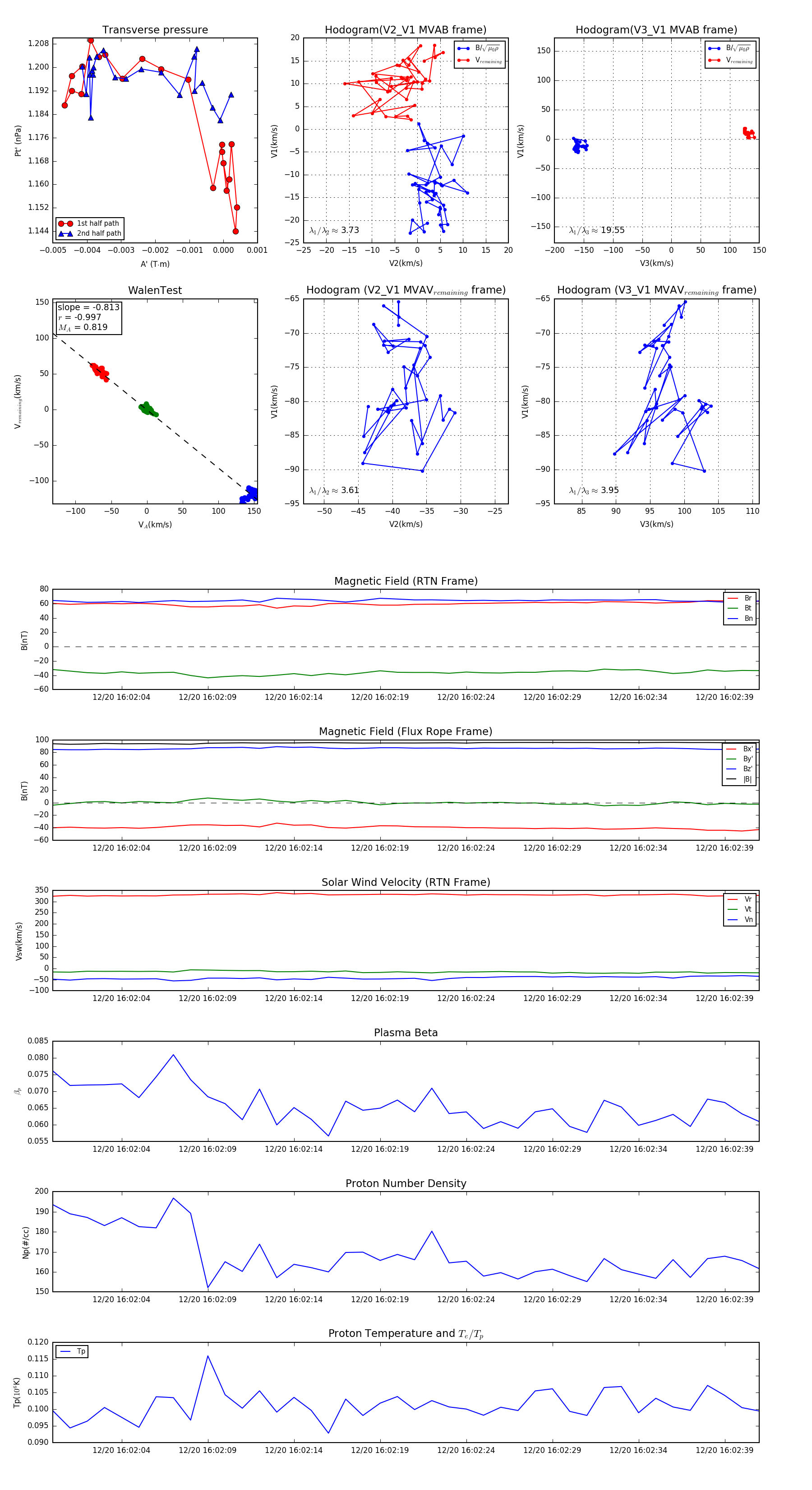
Flux Rope in 2024

Flux Rope Event 2024-12-20 16:02:00 ~ 2024-12-20 16:02:41 (42 seconds)


plot