HOME   LIST
‹–   –›

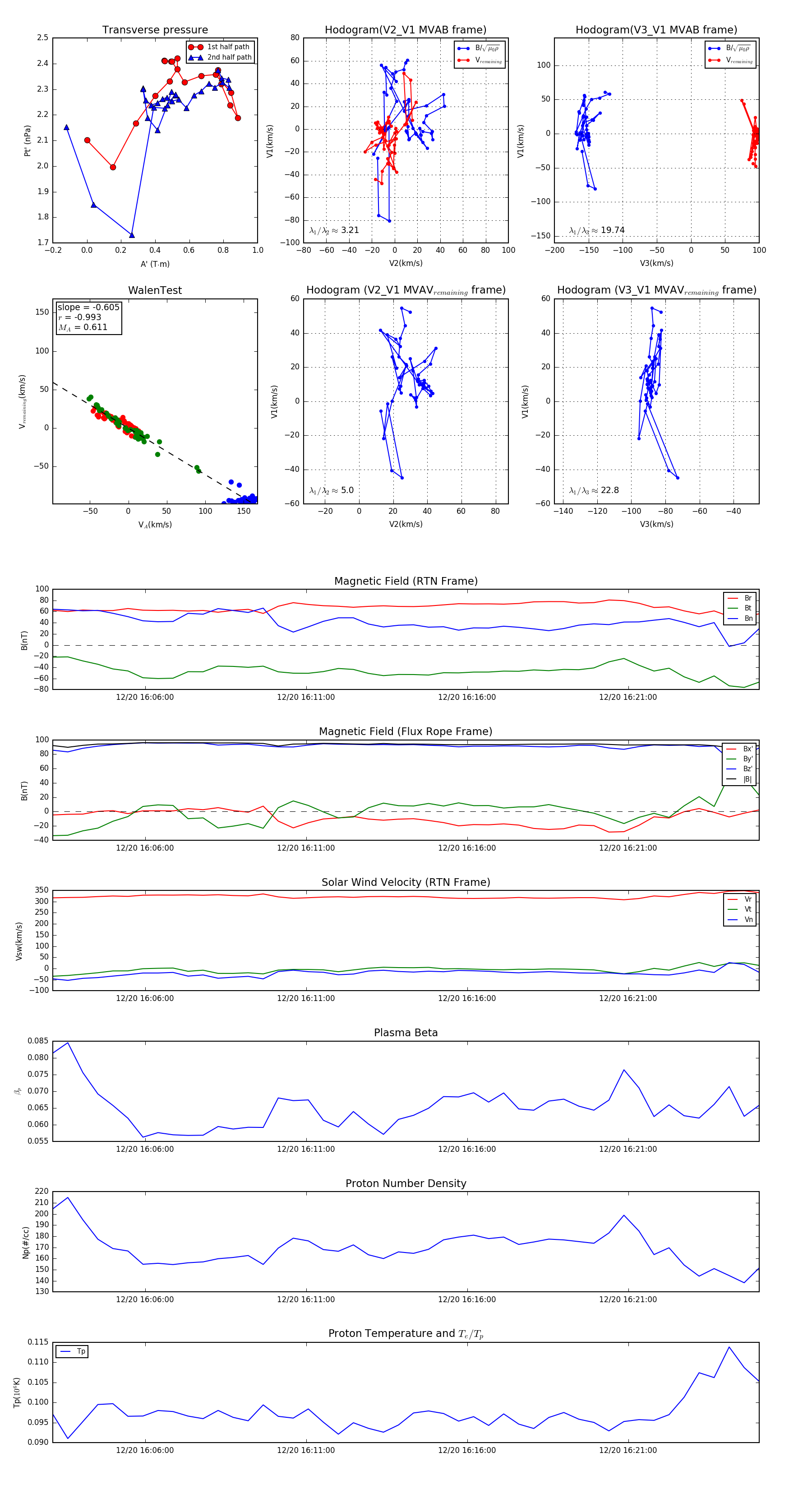
Flux Rope in 2024

Flux Rope Event 2024-12-20 16:03:08 ~ 2024-12-20 16:25:04 (1317 seconds)


plot