HOME   LIST
‹–   –›

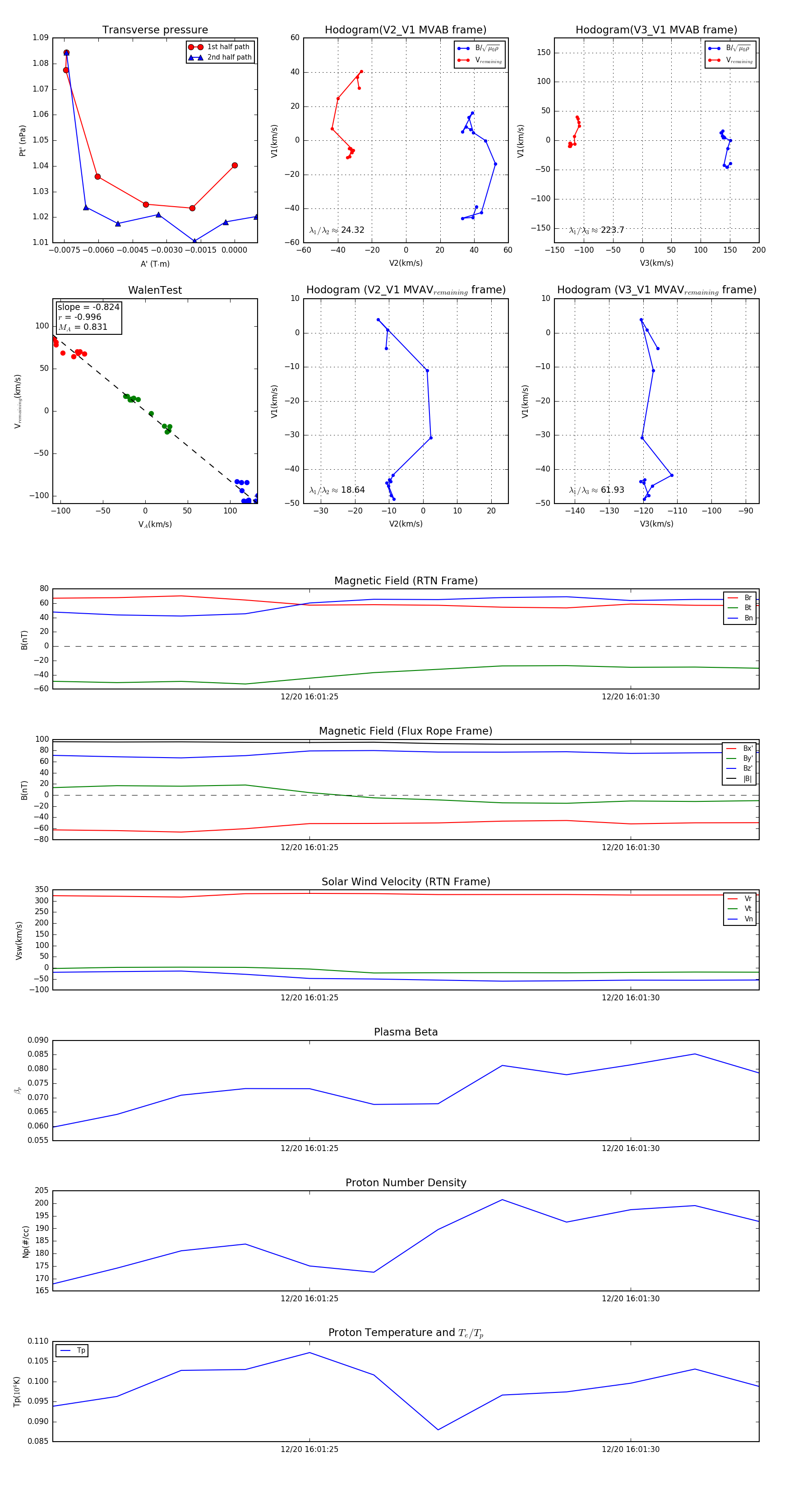
Flux Rope in 2024

Flux Rope Event 2024-12-20 16:01:21 ~ 2024-12-20 16:01:32 (12 seconds)


plot