HOME   LIST
‹–   –›

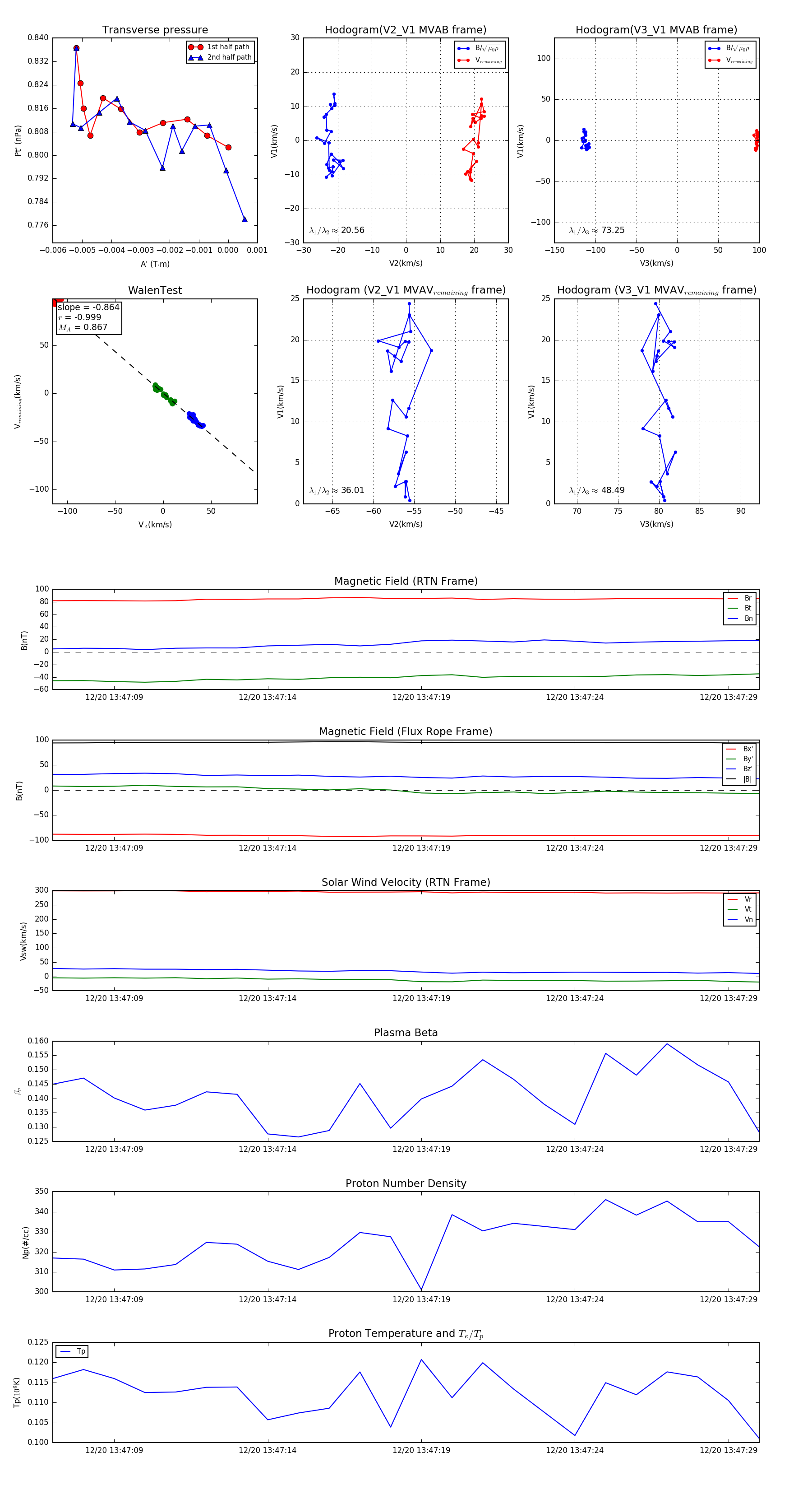
Flux Rope in 2024

Flux Rope Event 2024-12-20 13:47:07 ~ 2024-12-20 13:47:30 (24 seconds)


plot