HOME   LIST
‹–   –›

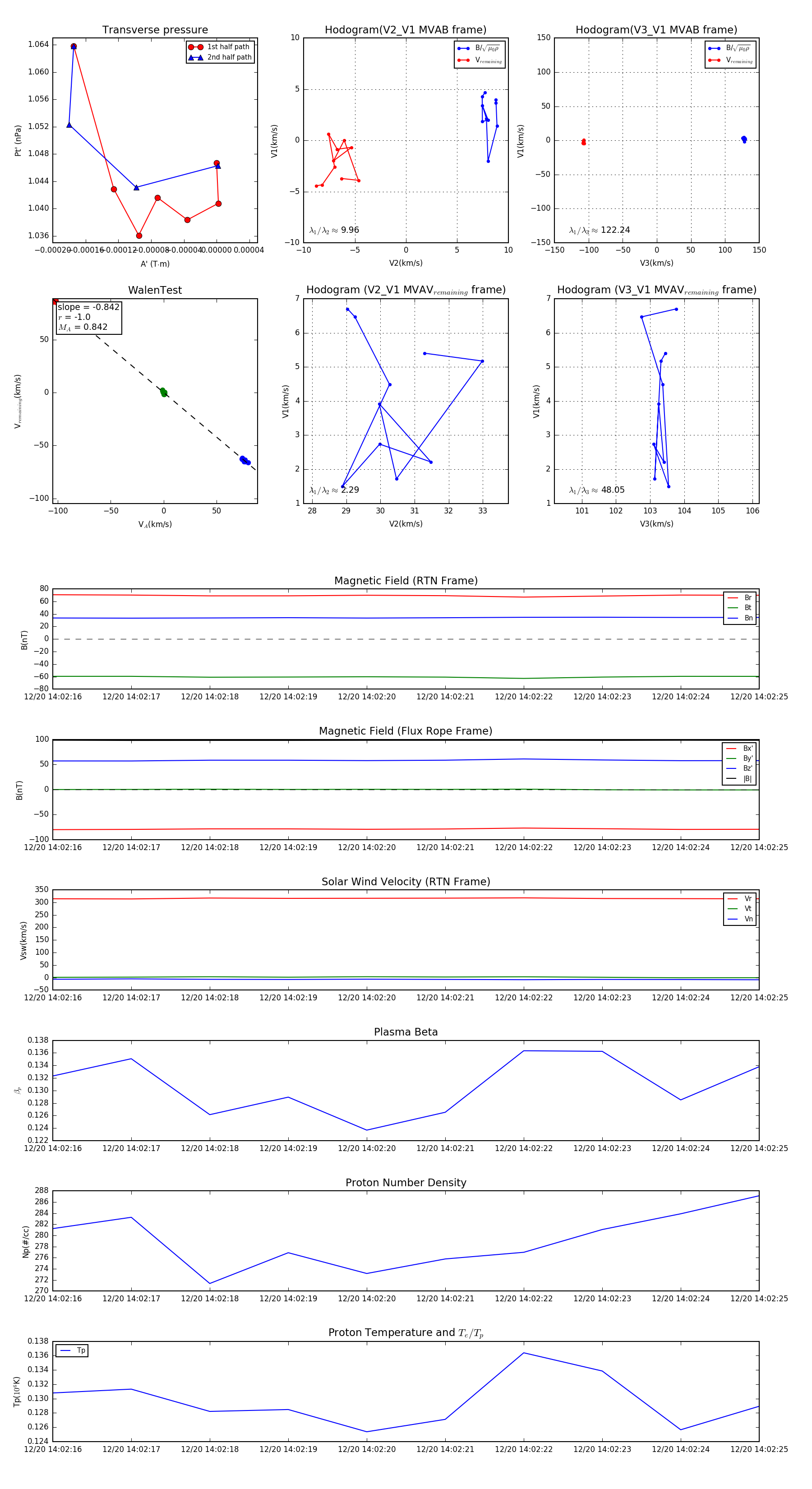
Flux Rope in 2024

Flux Rope Event 2024-12-20 14:02:16 ~ 2024-12-20 14:02:25 (10 seconds)


plot