HOME   LIST
‹–   –›

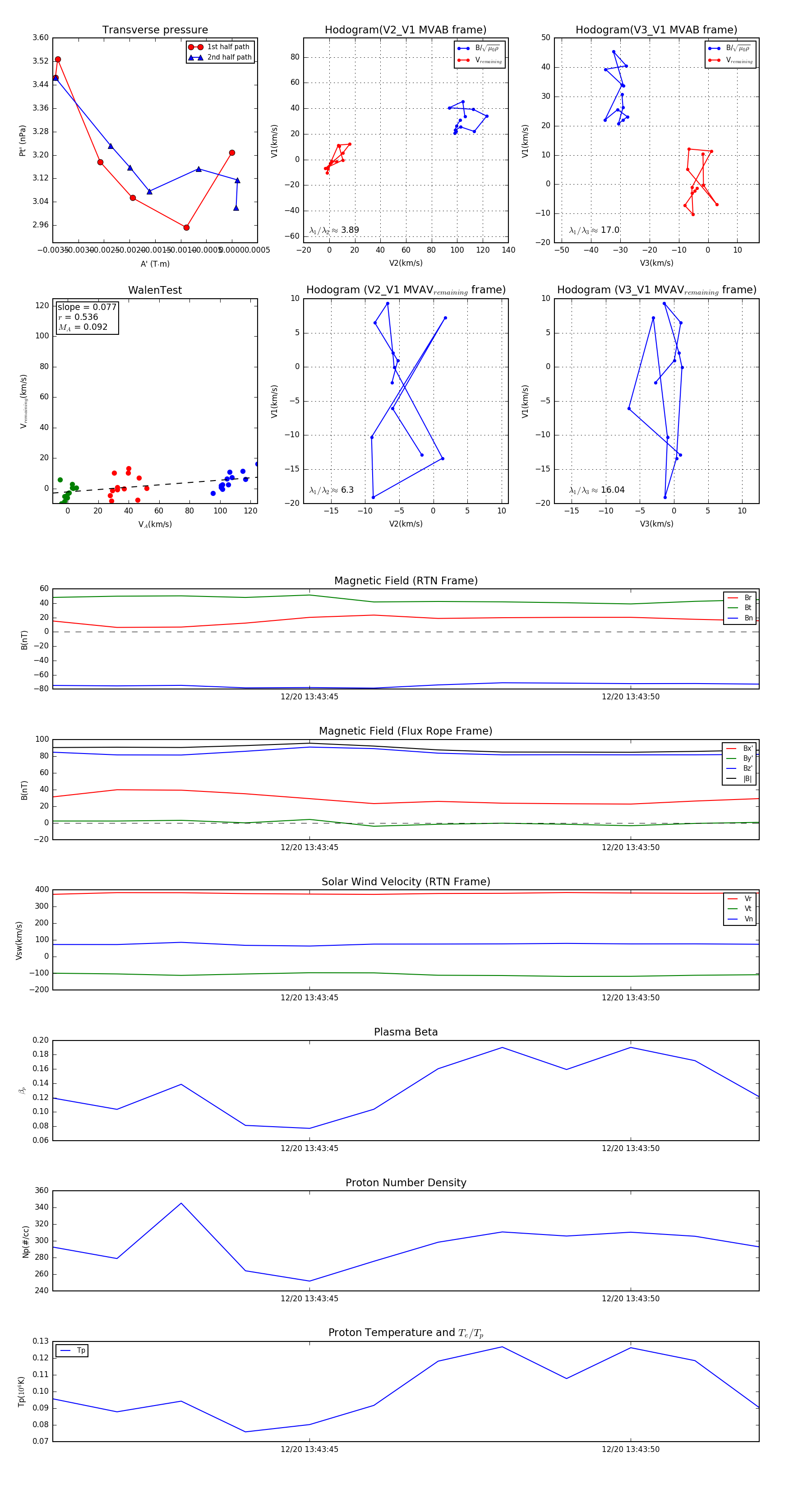
Flux Rope in 2024

Flux Rope Event 2024-12-20 13:43:41 ~ 2024-12-20 13:43:52 (12 seconds)


plot