HOME   LIST
‹–   –›

Flux Rope in 2024

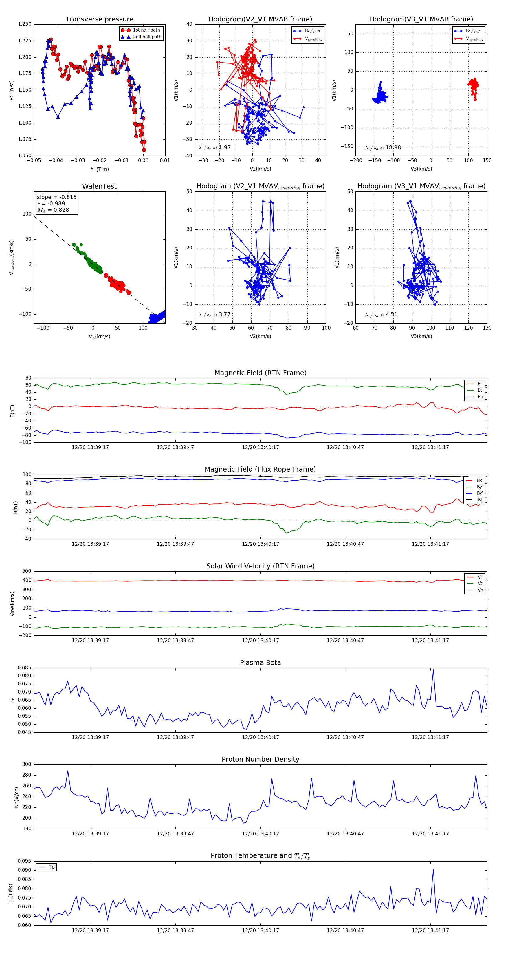
Flux Rope Event 2024-12-20 13:38:57 ~ 2024-12-20 13:41:37 (161 seconds)


plot