HOME   LIST
‹–   –›

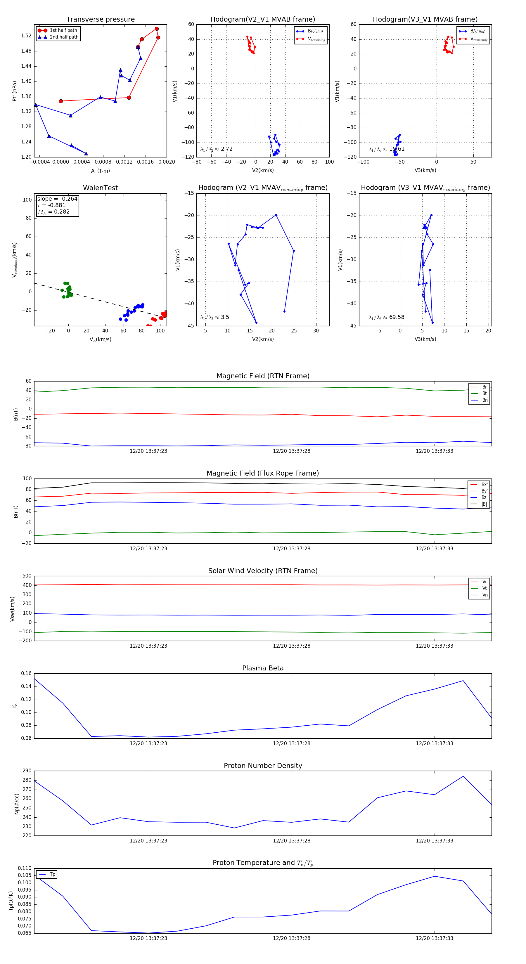
Flux Rope in 2024

Flux Rope Event 2024-12-20 13:37:19 ~ 2024-12-20 13:37:35 (17 seconds)


plot