HOME   LIST
‹–   –›

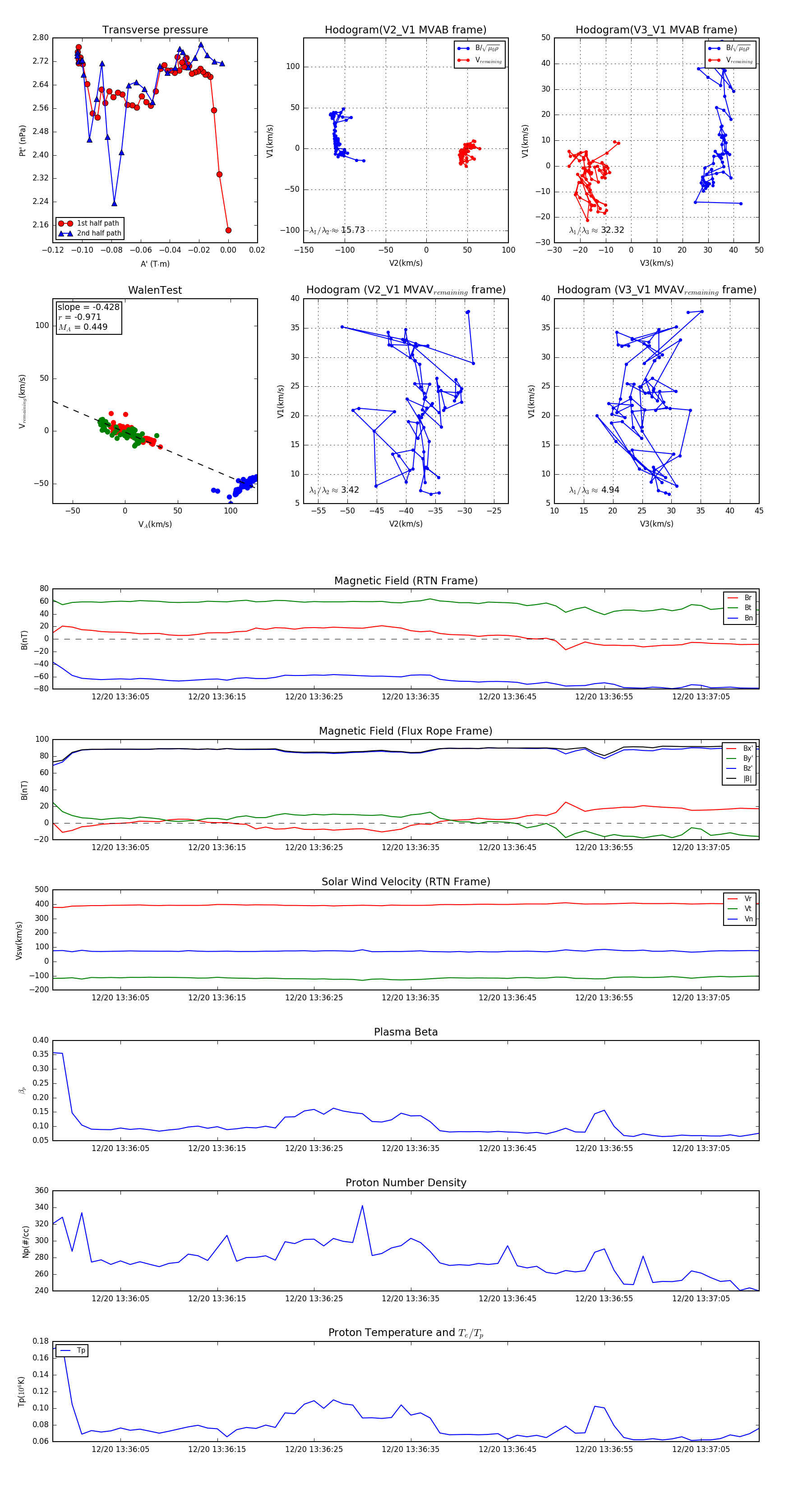
Flux Rope in 2024

Flux Rope Event 2024-12-20 13:35:58 ~ 2024-12-20 13:37:11 (74 seconds)


plot