HOME   LIST
‹–   –›

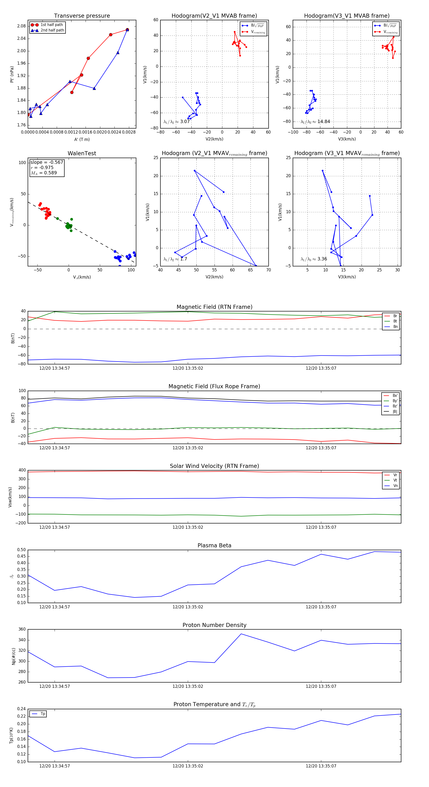
Flux Rope in 2024

Flux Rope Event 2024-12-20 13:34:56 ~ 2024-12-20 13:35:10 (15 seconds)


plot