HOME   LIST
‹–   –›

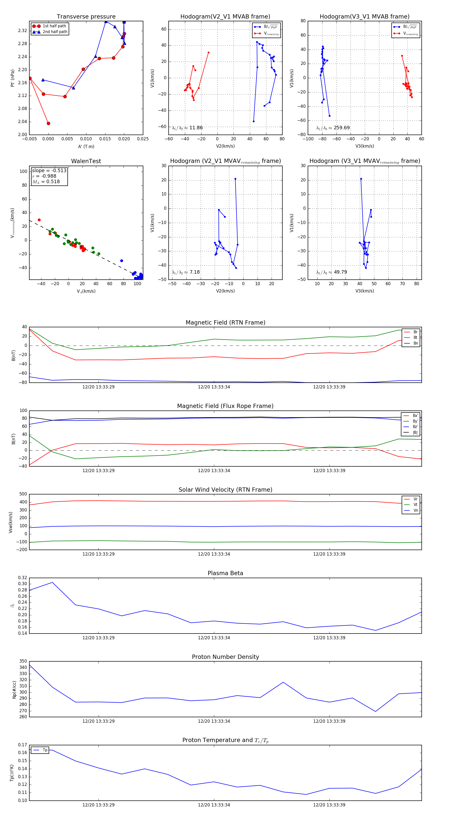
Flux Rope in 2024

Flux Rope Event 2024-12-20 13:33:26 ~ 2024-12-20 13:33:43 (18 seconds)


plot