HOME   LIST
‹–   –›

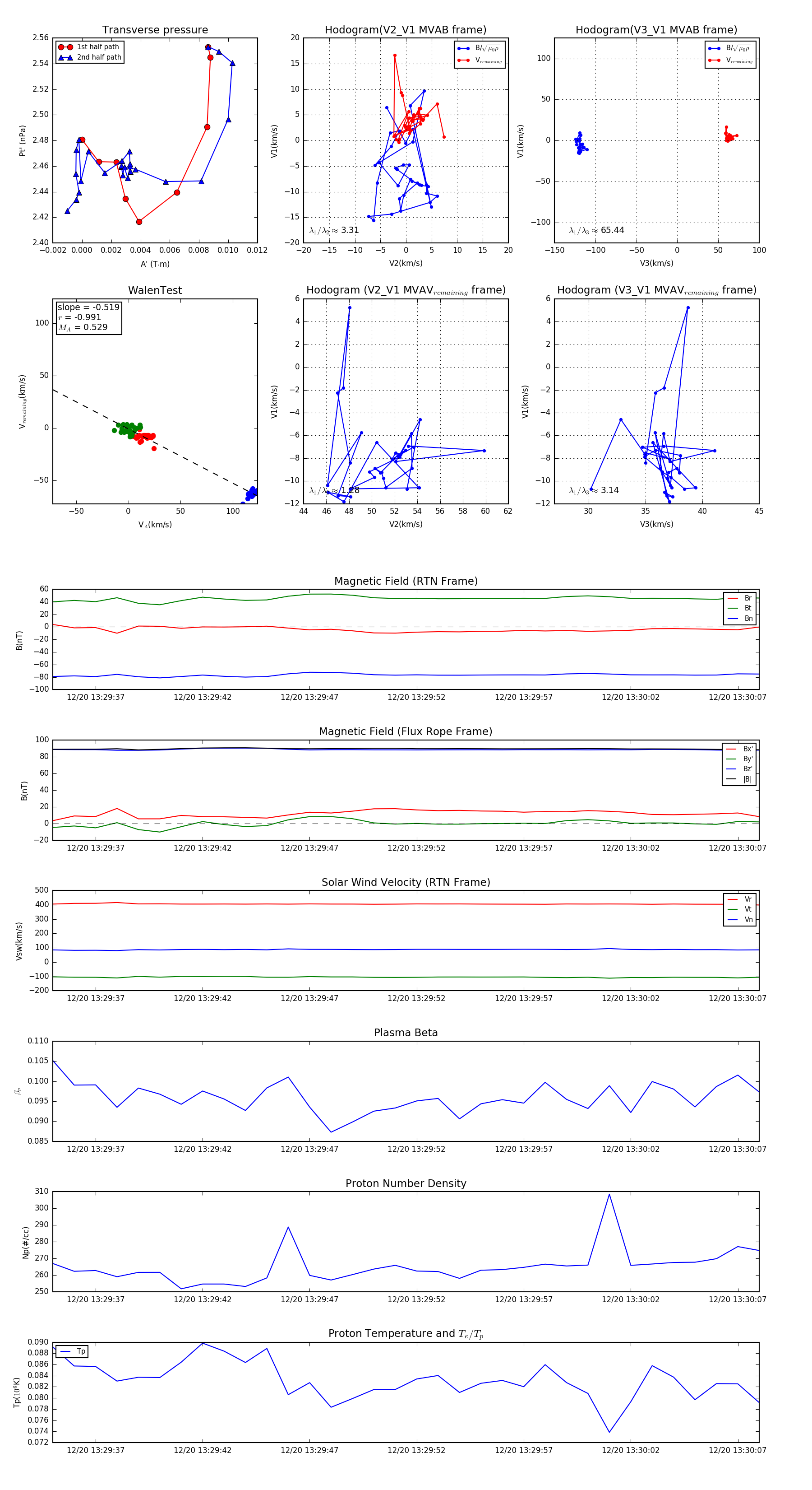
Flux Rope in 2024

Flux Rope Event 2024-12-20 13:29:35 ~ 2024-12-20 13:30:08 (34 seconds)


plot