HOME   LIST
‹–   –›

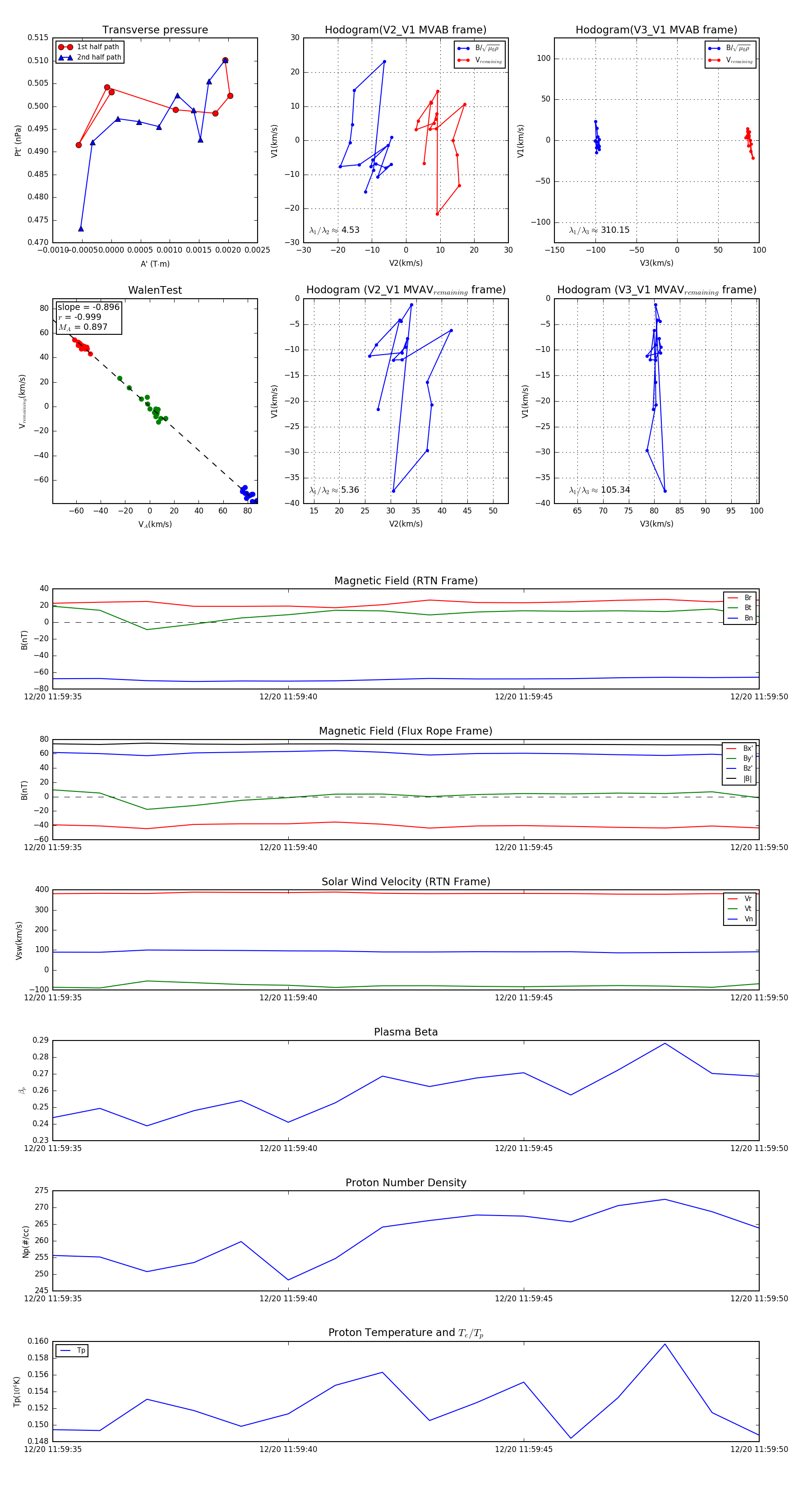
Flux Rope in 2024

Flux Rope Event 2024-12-20 11:59:35 ~ 2024-12-20 11:59:50 (16 seconds)


plot