HOME   LIST
‹–   –›

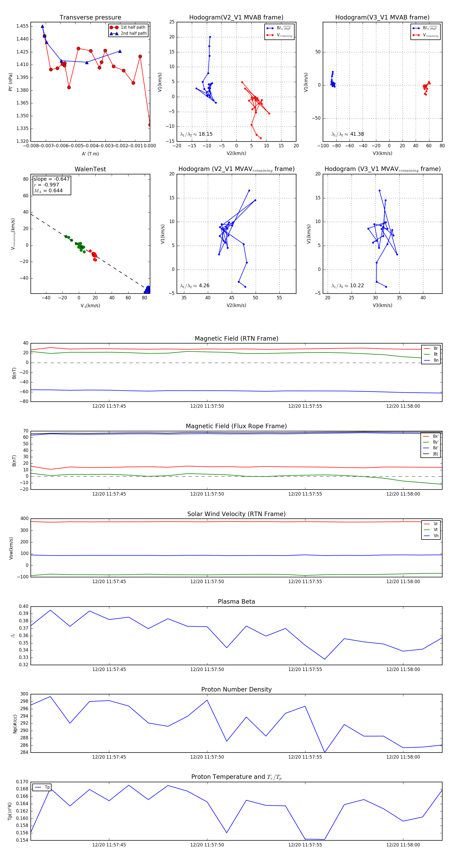
Flux Rope in 2024

Flux Rope Event 2024-12-20 11:57:41 ~ 2024-12-20 11:58:02 (22 seconds)


plot