HOME   LIST
‹–   –›

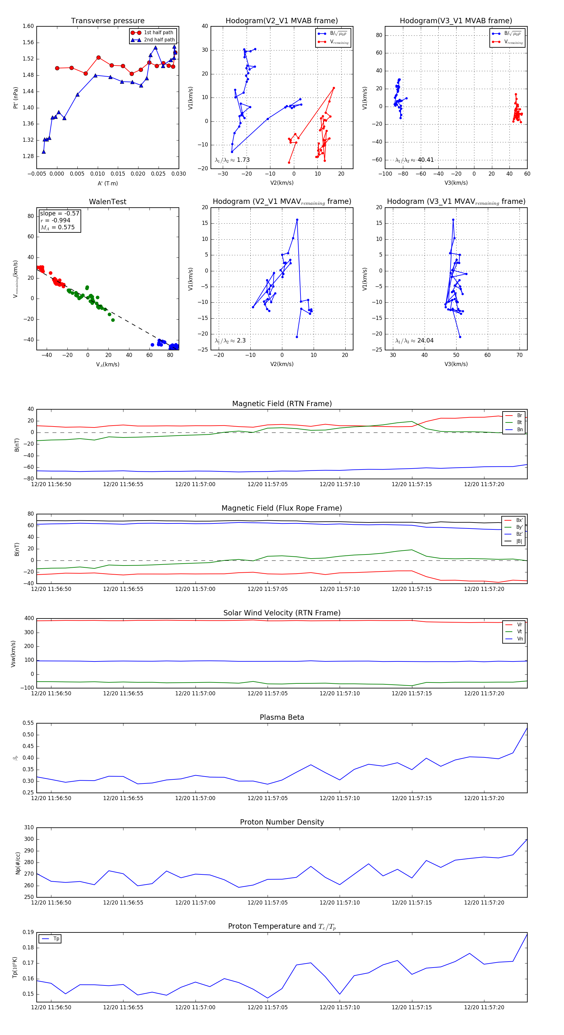
Flux Rope in 2024

Flux Rope Event 2024-12-20 11:56:49 ~ 2024-12-20 11:57:23 (35 seconds)


plot