HOME   LIST
‹–   –›

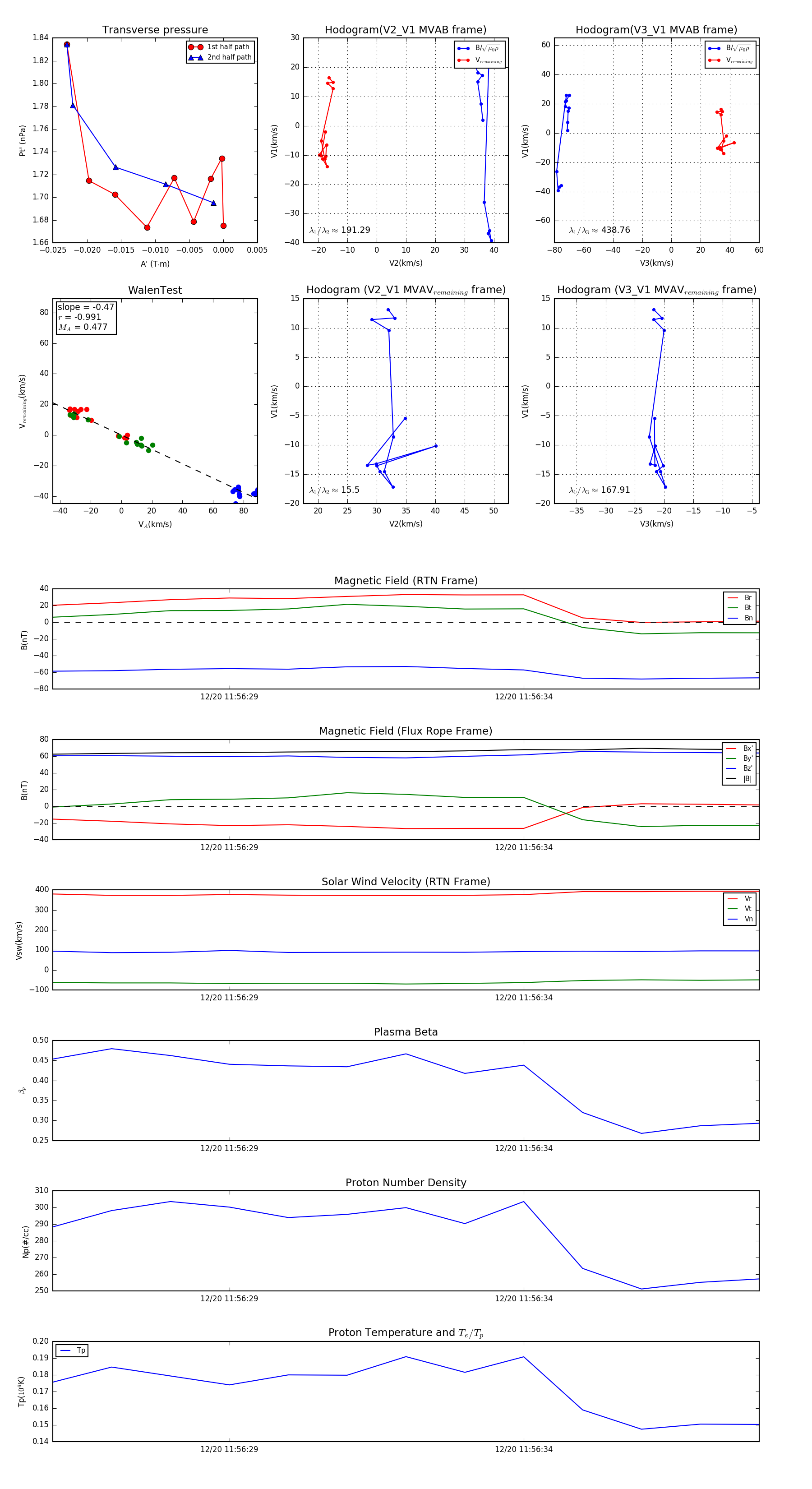
Flux Rope in 2024

Flux Rope Event 2024-12-20 11:56:26 ~ 2024-12-20 11:56:38 (13 seconds)


plot