HOME   LIST
‹–   –›

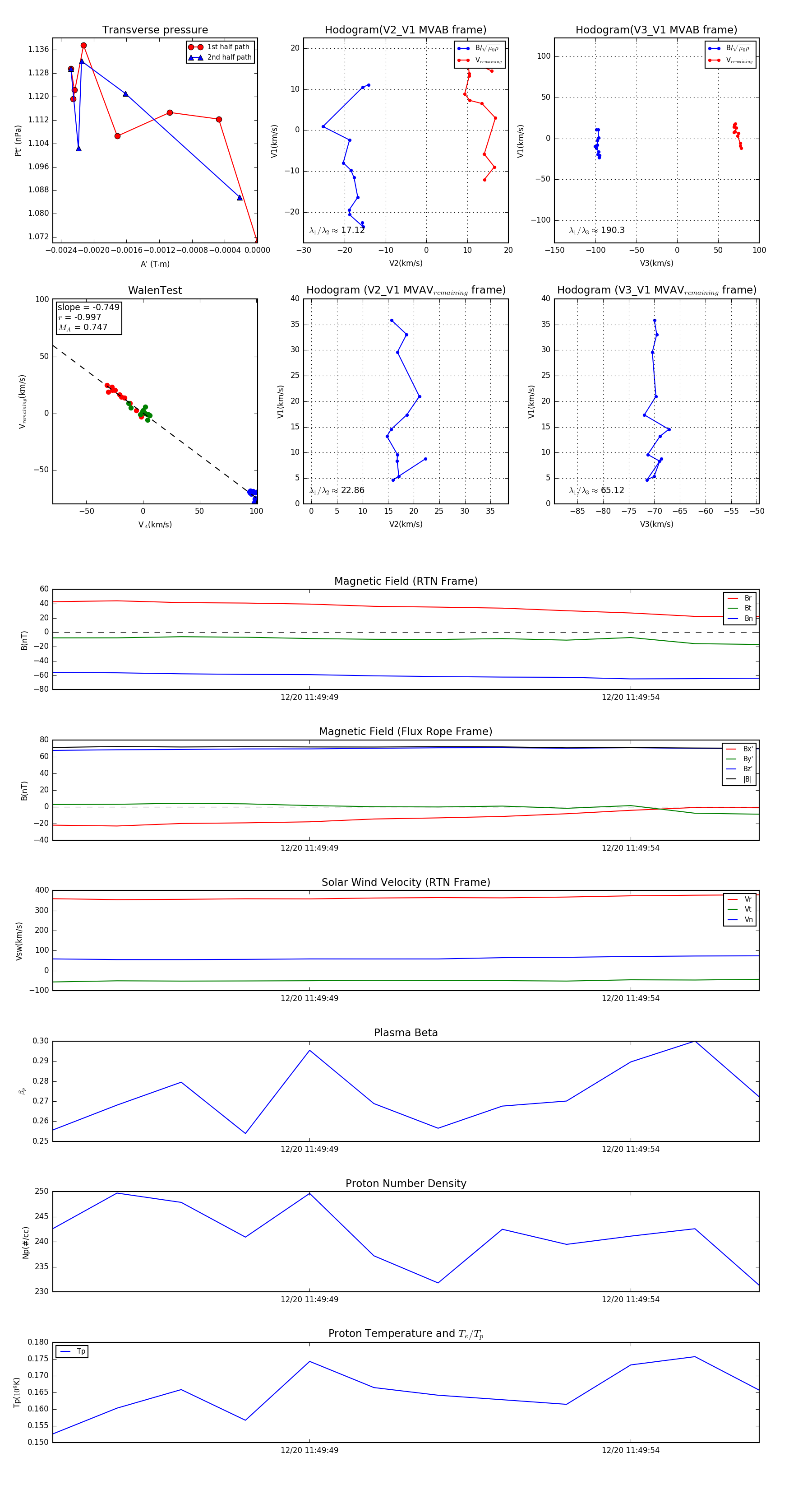
Flux Rope in 2024

Flux Rope Event 2024-12-20 11:49:45 ~ 2024-12-20 11:49:56 (12 seconds)


plot