HOME   LIST
‹–   –›

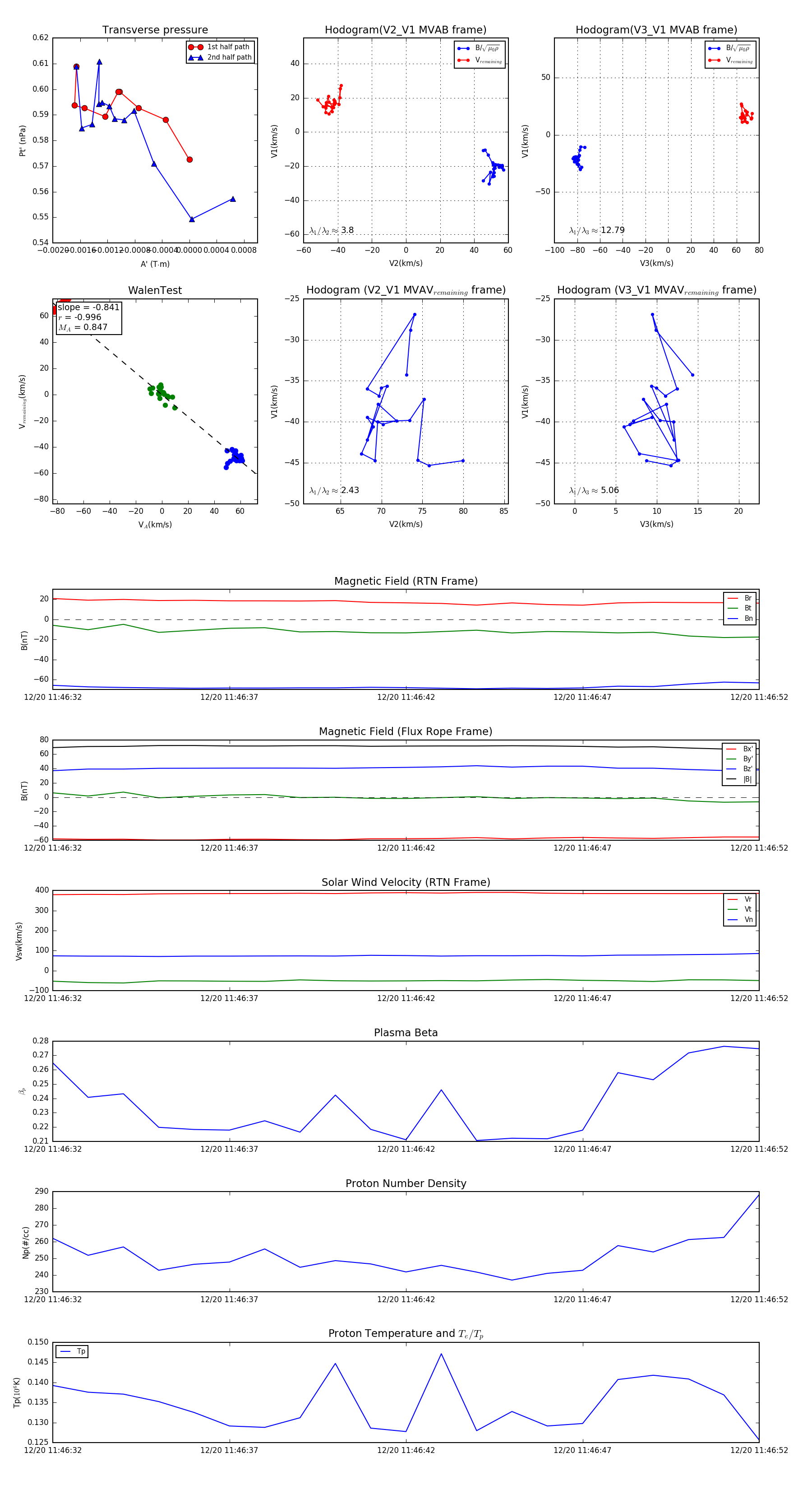
Flux Rope in 2024

Flux Rope Event 2024-12-20 11:46:32 ~ 2024-12-20 11:46:52 (21 seconds)


plot