HOME   LIST
‹–   –›

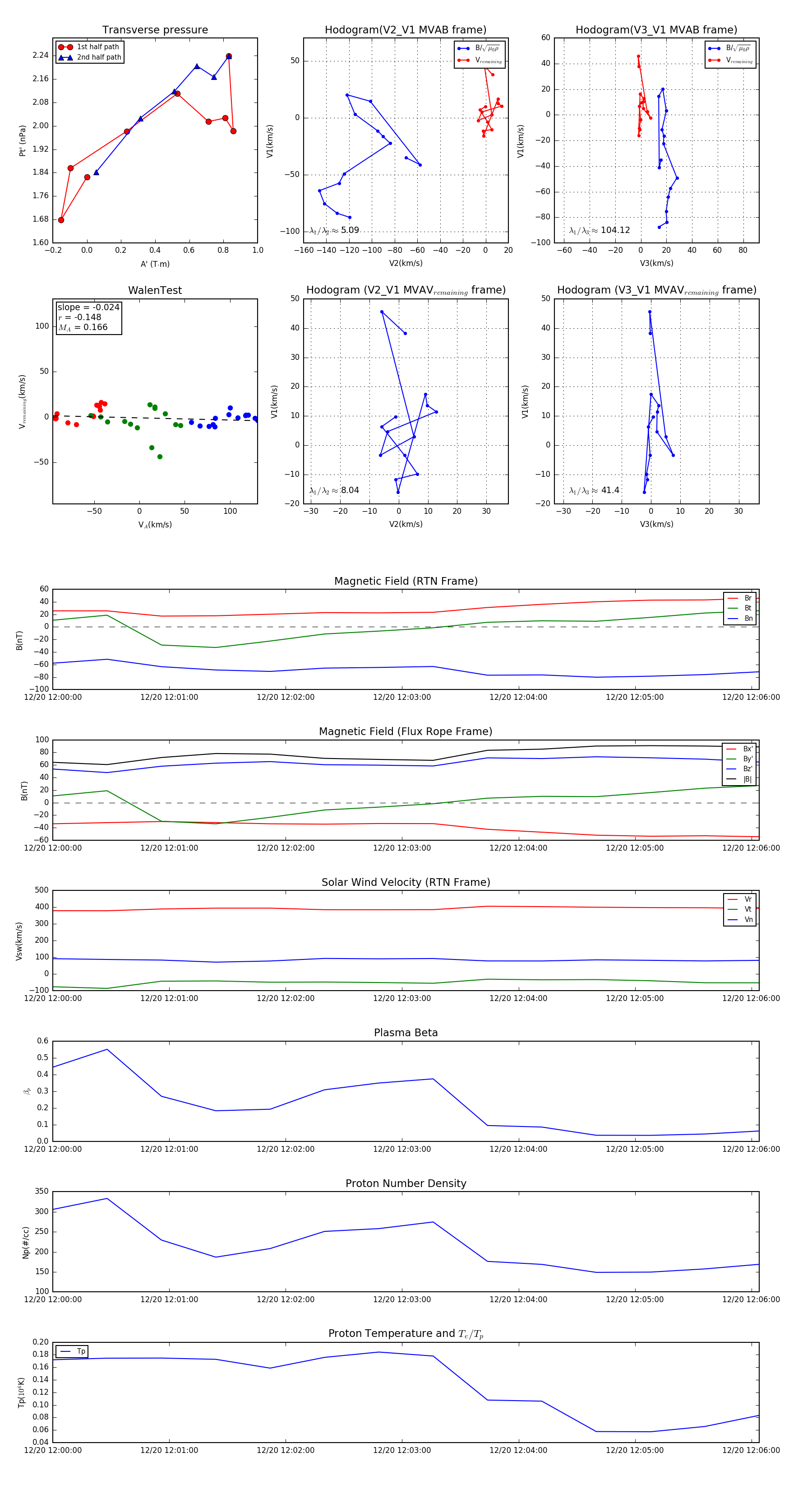
Flux Rope in 2024

Flux Rope Event 2024-12-20 12:00:00 ~ 2024-12-20 12:06:04 (365 seconds)


plot