HOME   LIST
‹–   –›

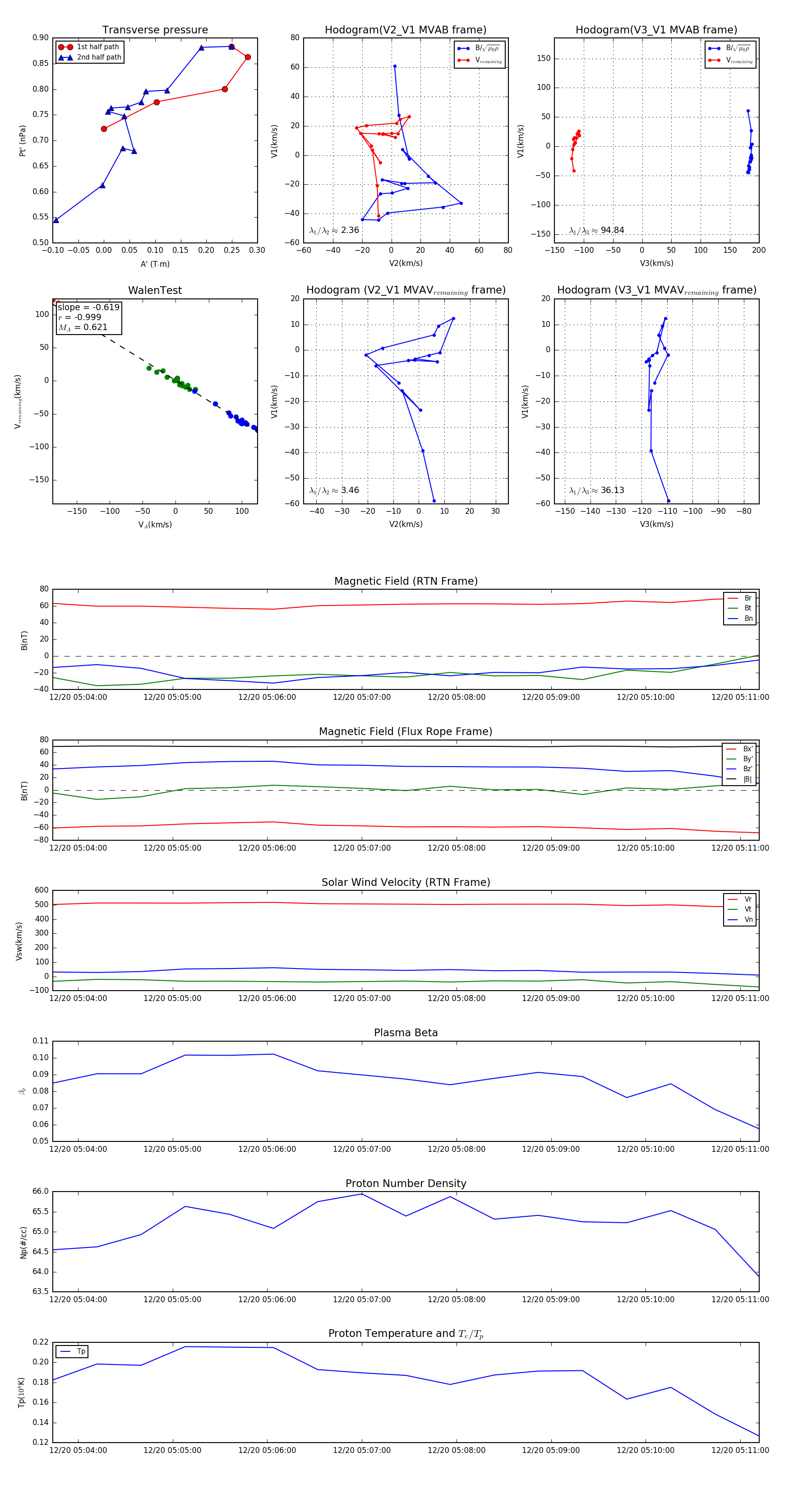
Flux Rope in 2024

Flux Rope Event 2024-12-20 05:03:44 ~ 2024-12-20 05:11:12 (449 seconds)


plot