HOME   LIST
‹–   –›

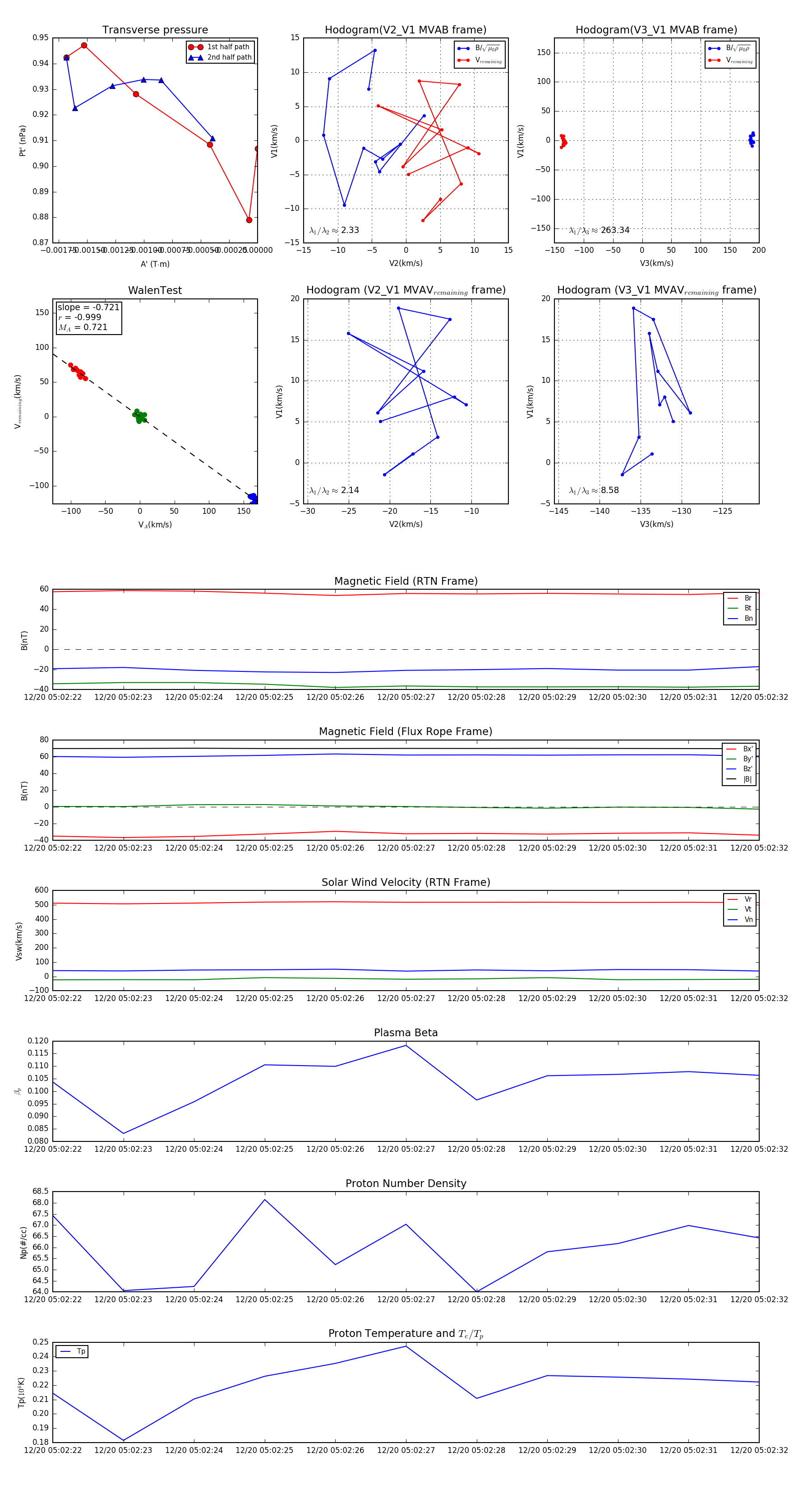
Flux Rope in 2024

Flux Rope Event 2024-12-20 05:02:22 ~ 2024-12-20 05:02:32 (11 seconds)


plot