HOME   LIST
‹–   –›

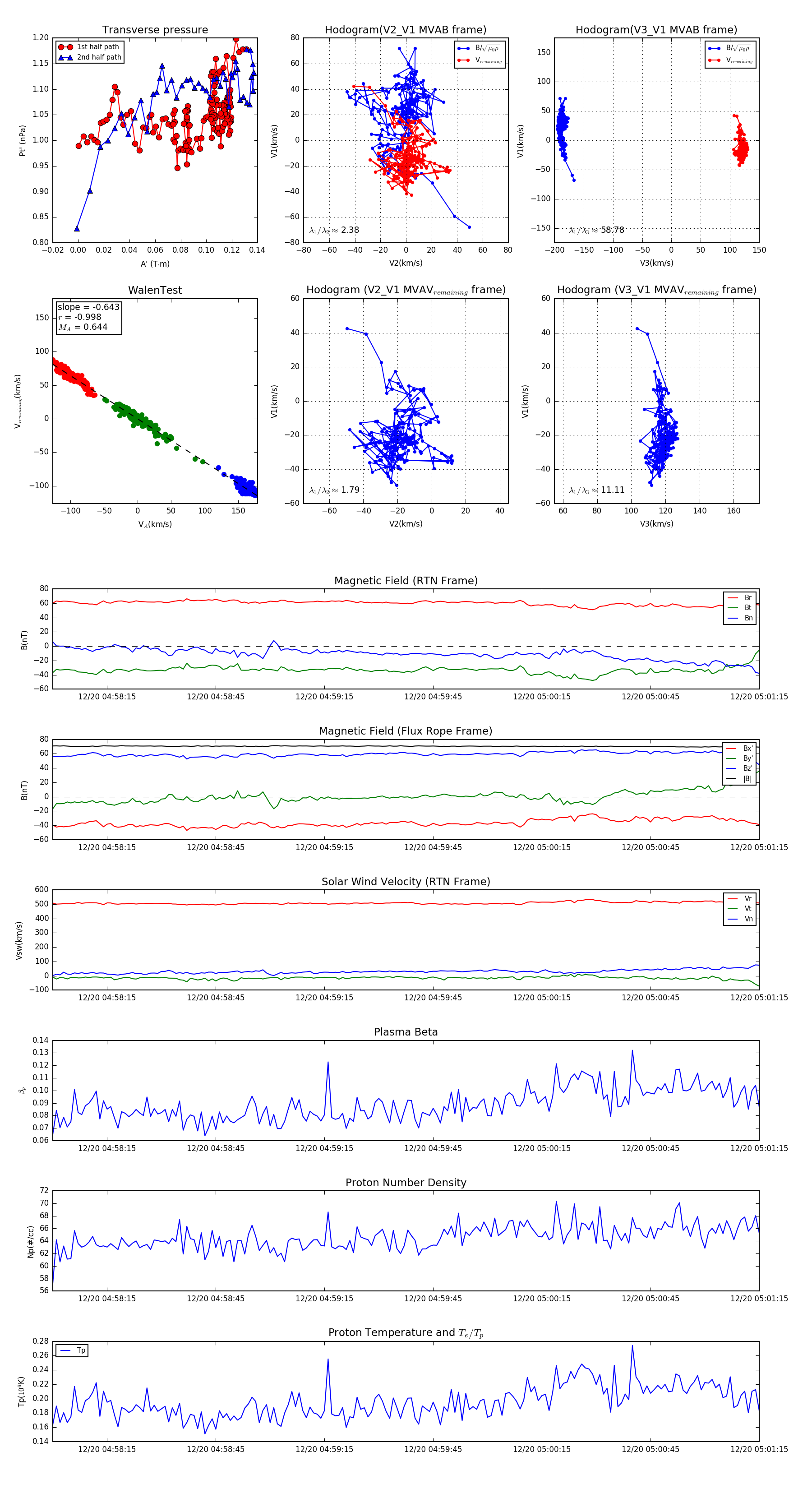
Flux Rope in 2024

Flux Rope Event 2024-12-20 04:58:00 ~ 2024-12-20 05:01:15 (196 seconds)


plot