HOME   LIST
‹–   –›

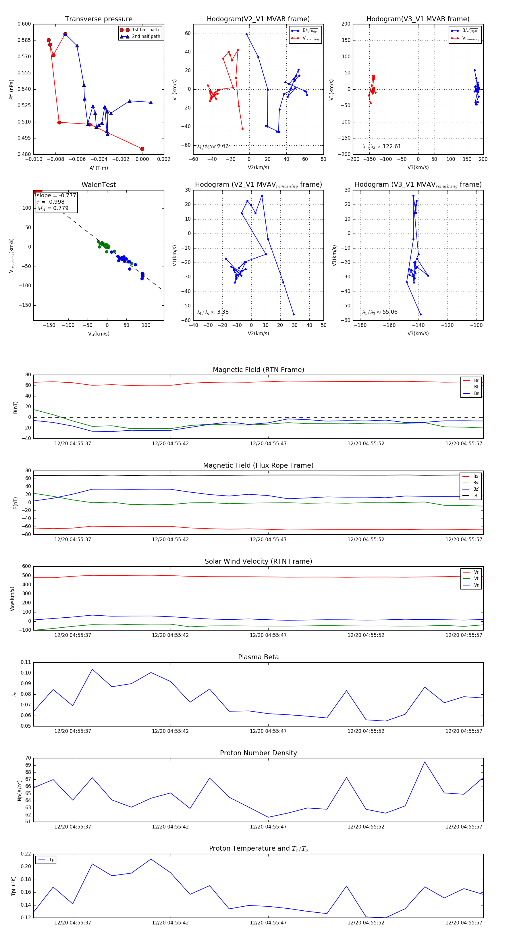
Flux Rope in 2024

Flux Rope Event 2024-12-20 04:55:35 ~ 2024-12-20 04:55:58 (24 seconds)


plot