HOME   LIST
‹–   –›

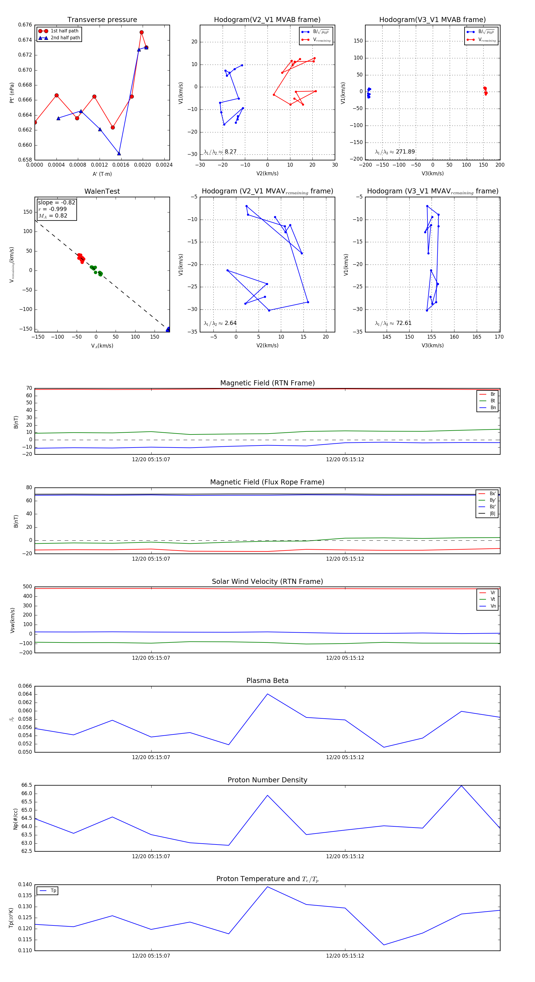
Flux Rope in 2024

Flux Rope Event 2024-12-20 05:15:04 ~ 2024-12-20 05:15:16 (13 seconds)


plot