HOME   LIST
‹–   –›

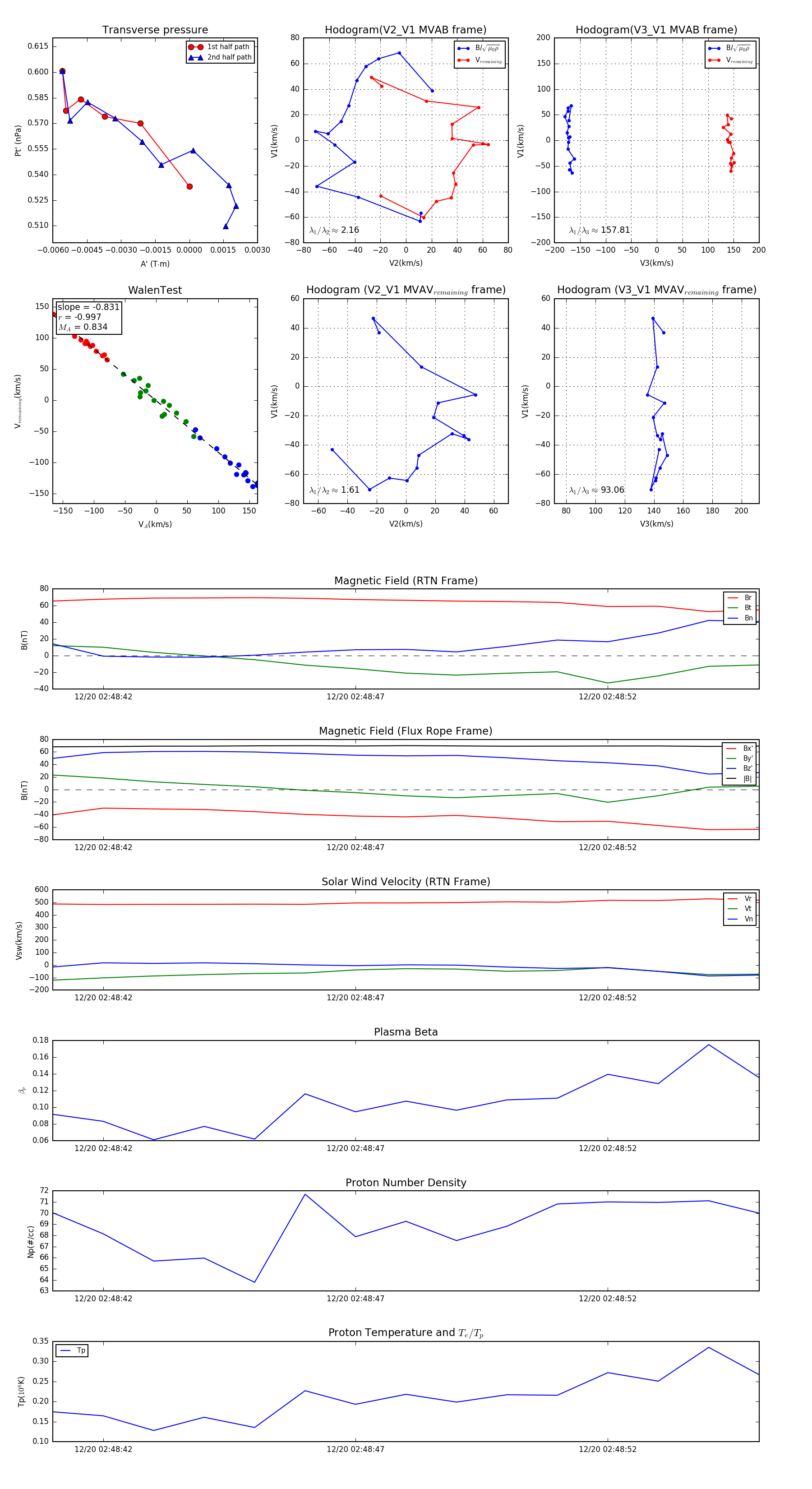
Flux Rope in 2024

Flux Rope Event 2024-12-20 02:48:41 ~ 2024-12-20 02:48:55 (15 seconds)


plot