HOME   LIST
‹–   –›

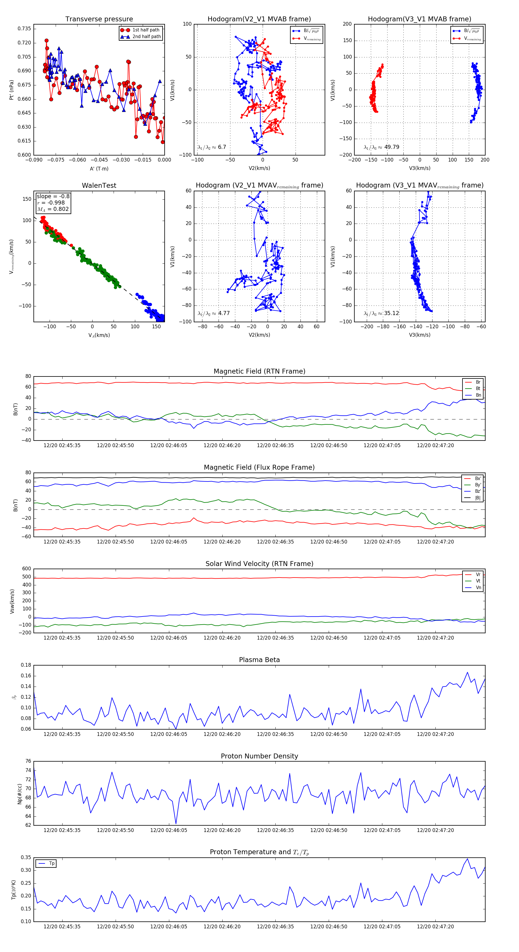
Flux Rope in 2024

Flux Rope Event 2024-12-20 02:45:27 ~ 2024-12-20 02:47:34 (128 seconds)


plot