HOME   LIST
‹–   –›

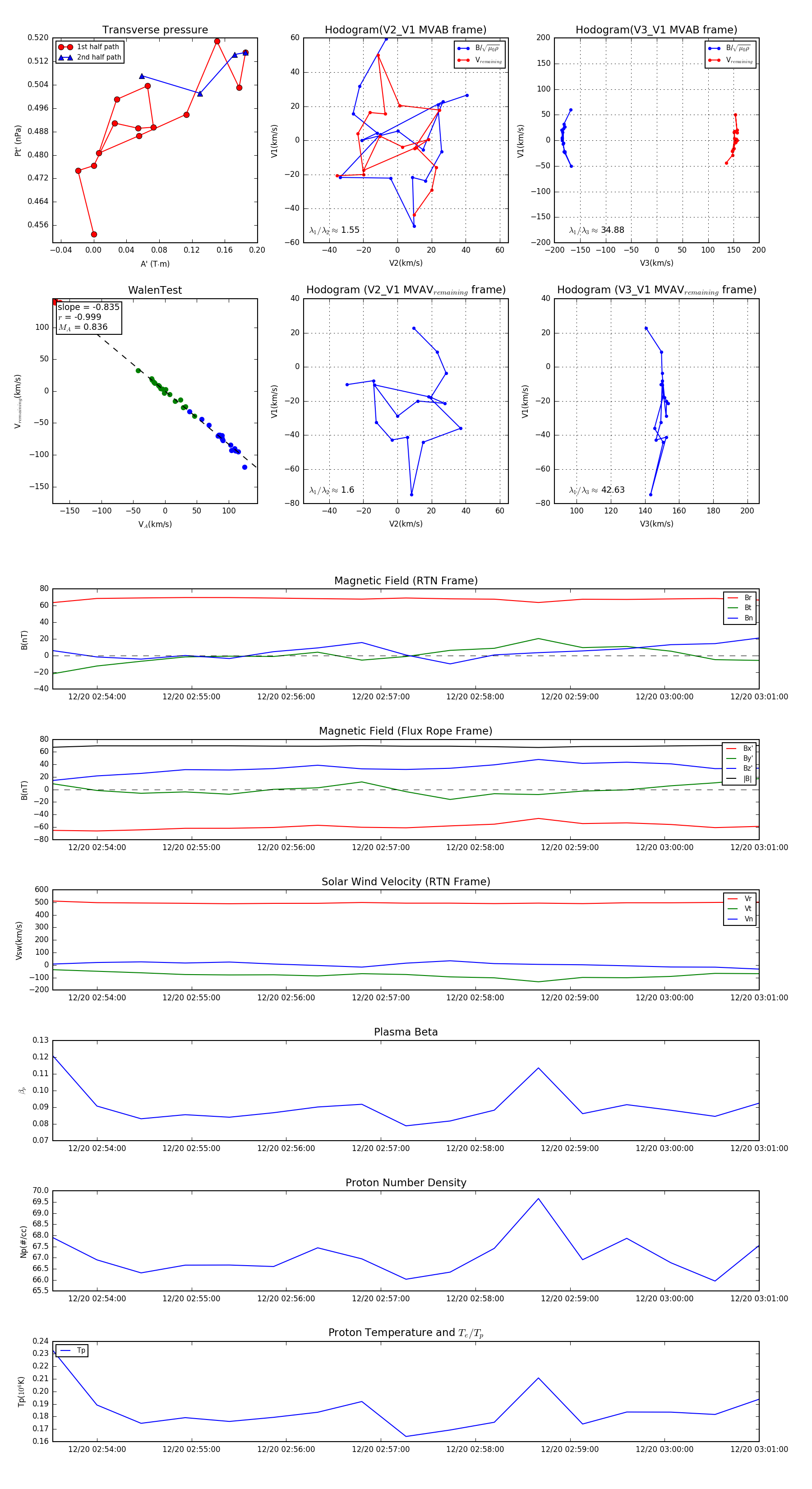
Flux Rope in 2024

Flux Rope Event 2024-12-20 02:53:32 ~ 2024-12-20 03:01:00 (449 seconds)


plot