HOME   LIST
‹–   –›

Flux Rope in 2024

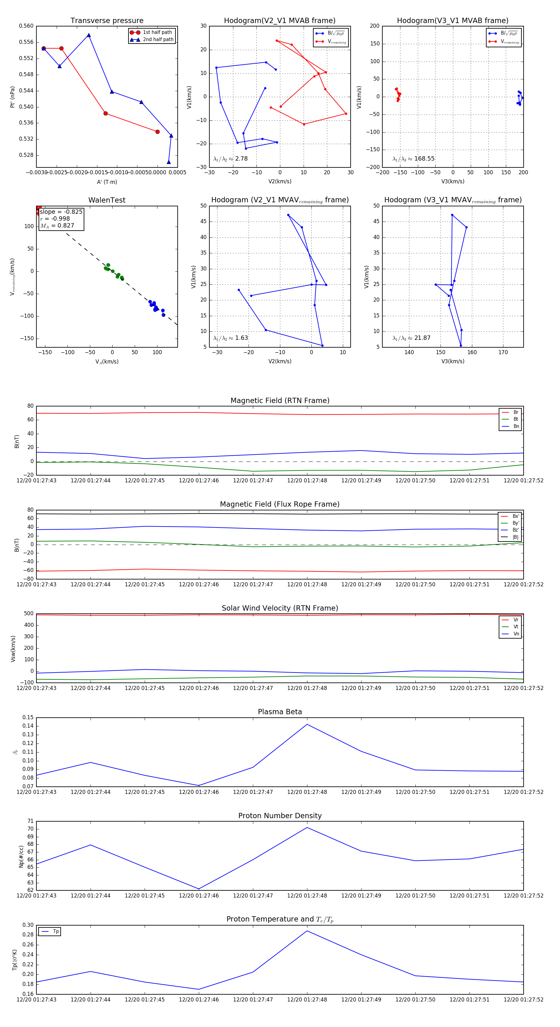
Flux Rope Event 2024-12-20 01:27:43 ~ 2024-12-20 01:27:52 (10 seconds)


plot